恩诺沙星胁迫下嗜水气单胞菌的比较蛋白质组学研究 |
| 姚近东, 汤华妹, 杨文霄, 张丽珊, 林向民 |
|
Comparative Proteomics Analysis of Aeromonas hydrophila Under Enrofloxacin Stress |
| YAO Jin-dong, TANG Hua-mei, YANG Wen-xiao, ZHANG Li-shan, LIN Xiang-min |
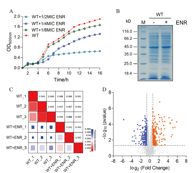
| 图1 定量蛋白质组学数据分析 A: 不同浓度恩诺沙星胁迫下嗜水气单胞菌的生长曲线;B: 嗜水气单胞菌在有无恩诺沙星处理下的SDS-PAGE图谱;C: 通过相关系数对各组样品的3次生物学重复的蛋白表达量进行相关性分析;D: 火山图显示蛋白表达差异的丰度。其中蓝色点表示差异表达下调的蛋白、橙色点表示差异表达上调的蛋白和灰色表达非差异表达的蛋白 |
| Fig. 1 Analysis of quantitative proteomics data A: Growth curves of A. hydrophila under different concentrations of enrofloxacin stress. B: SDS-PAGE profiles of A. hydrophila with or without enrofloxacin treatment. C: Correlation analysis of protein expression of three biological replicates in each group was carried out by correlation coefficient. D: Volcanic plots showing the abundance of differential protein expression. The blue dots represent the differentially downregulated proteins, the orange dots represent the differentially up-regulated proteins, and the gray dots represent the non-differentially expressed proteins |
|