• 微生物组学专题 • 下一篇
张蕾1,2(
), 杜尧1, 周颖雯1, 张议文1, 李露1, 王战1, 李尚耘1, 何晓青1(
)
收稿日期:2025-06-12
出版日期:2025-11-24
通讯作者:
何晓青,女,博士,教授,研究方向 :生态系统微生物组;E-mail: lenahe@bjfu.edu.cn作者简介:张蕾,女,博士研究生,研究方向 :水生态环境系统;E-mail: pooh00winnie@sina.com基金资助:
ZHANG Lei1,2(
), DU Yao1, ZHOU Ying-wen1, ZHANG yi-wen1, LI lu1, WANG zhan1, LI shang-yun1, HE Xiao-qing1(
)
Received:2025-06-12
Published:2025-11-24
摘要:
微生物在水生态系统中扮演着关键角色,推动物质循环和能量流动。它们在不同类型水体中展现出独特的群落结构和功能。 目的 此研究深入剖析北京市五大水系微生物多样性、群落稳定性和网络复杂性,解析五大水系微生物碳氮磷硫相关功能。 方法 通过宏基因组测序技术,对以北京五大水系微生物群落展开研究。 结果 蓟运河水系微生物群落Shannon和Simpson指数最高,但稳定性最低;永定河相反,结果支持“多样性-稳定性”假说。研究量化并比较了五大水系循环代谢功能,发现蓟运河在多个代谢通路中的丰度最高。两种核心属丰度与多样性、功能基因丰度呈正相关,与微生物群落稳定性与网络复杂性呈负相关。 结论 五大水系微生物共有属和特有属驱动群落多样性模式和功能潜力。此研究为构建健康可持续的水生态系统奠定了坚实基础。
张蕾, 杜尧, 周颖雯, 张议文, 李露, 王战, 李尚耘, 何晓青. 北京五大水系共有与特有微生物属对群落多样性及碳氮磷硫循环功能的驱动作用[J]. 生物技术通报, doi: 10.13560/j.cnki.biotech.bull.1985.2025-0611.
ZHANG Lei, DU Yao, ZHOU Ying-wen, ZHANG yi-wen, LI lu, WANG zhan, LI shang-yun, HE Xiao-qing. The Driving Effects of Shared and Specific Microbial Genera in the Five Major Water Systems of Beijing on Community Diversity and the Cycling Functions of Carbon, Nitrogen, Phosphorus, and Sulfur[J]. Biotechnology Bulletin, doi: 10.13560/j.cnki.biotech.bull.1985.2025-0611.
图1 采样点分布图图片来源于2010-2012年北京市第一次水务普查结果。BYR:北运河;CBR:潮白河;DQR:大清河;JYR:蓟运河;YDR:永定河。下同
Fig. 1 Sampling point distributionThe picture is sourced from the results of the first water conservancy census of Beijing conducted between 2010 and 2012. BYR: BeiYun River; CBR: ChaoBai River; DQR: DaQing River; JYR: Jiyun River; YDR: YongDing River. The same below
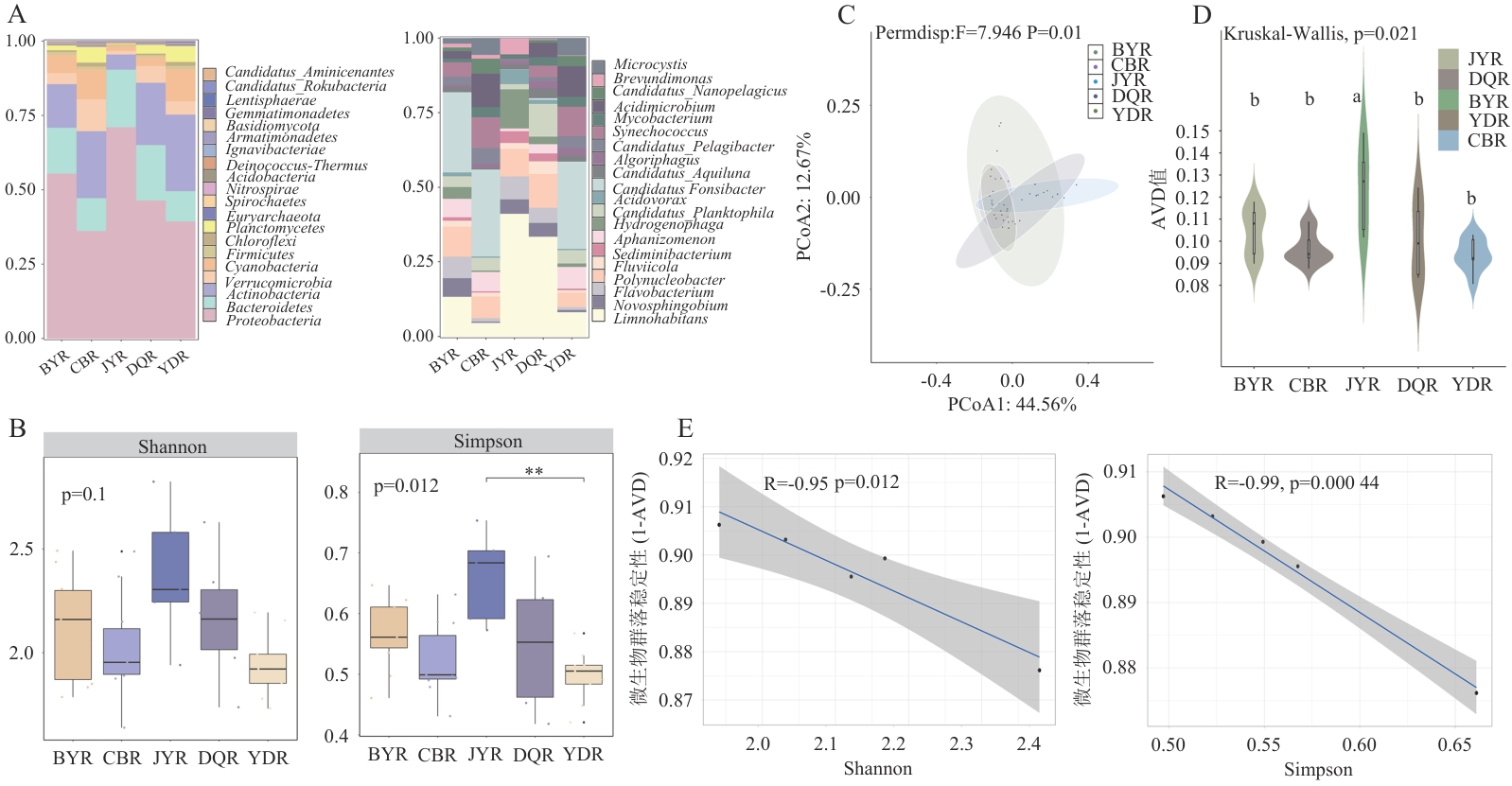
图2 微生物多样性与群落组成A:门水平、属水平相对丰度;B:α多样性指数;C:PCoA分析;D:AVD指数;E:微生物群落稳定性指数与Shannon指数、Simpson指数关系
Fig. 2 Microbial diversity and community compositionA: Relative abundance at the phylum level and genus level; B: Alpha diversity index; C: PCoA analysis; D: AVD index; E: Relationship between microbial stability index and Shannon index, Simpson index
图3 五大水系水体微生物属水平共现网络与基石物种A:五大水系水体微生物属水平共现网络;B:五大水系水体微生物基石物种;C-F:五大水系中基石物种数量、丰度,网络模块化,网络复杂性的比较;G:基石物种数量与网络复杂性的回归关系
Fig. 3 Co-occurrence network of microbial genus and keystone in five major water systemsA: Horizontal co-occurrence network of microbial genus in five major water systems. B: Keystone of microorganisms in five major water systems. C-F: Comparison of Keystone numbers, abundance, Network Modularity, and Network Complexity in the Five Major Water Systems; G: The regression relationship between the numbers of keystone and network complexity
图4 环境因素及其与群落关系A:环境因素差异图;B:环境因素与群落RDA分析
Fig. 4 Relationships of environmental factors and communityA: Difference of environmental factors. B: RDA analysis of environmental factors and community
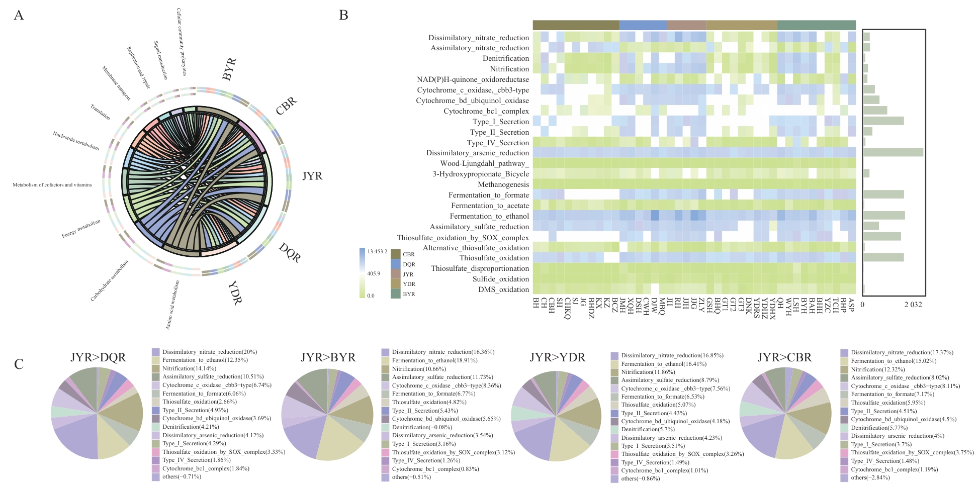
图5 N、P、C、S循环差异A: KEGG二级功能类别代谢通路;B:N、P、C、S代谢通路差异;C:蓟运河与其他四个水系代谢通路的差异及占比
Fig. 5 N, P, C, S metabolic function gene differencesA: Gene abundance of KEGG level 2. B: N, P, C, S metabolic pathway difference. C: The differences and proportions of functional abundance between the Jiyun River and the other four water systems
| 代谢通路 | CBR | YDR | BYR | DQR | JYR |
|---|---|---|---|---|---|
| Dissimilatory nitrate reduction | 422.79 | 247.63 | 2 786.18 | 2 890.77 | 6 224.69 |
| Assimilatory nitrate reduction | 990.38 | 449.19 | 290.15 | 155.49 | 134.04 |
| Denitrification | 233.61 | 140.39 | 2 177.48 | 1 459.56 | 2 160.70 |
| Nitrification | 245.79 | 156.91 | 2 121.28 | 2 006.09 | 4 362.90 |
| NAD(P)H-quinone oxidoreductase | 462.55 | 458.80 | 257.05 | 156.50 | 115.64 |
| Cytochrome c oxidase, cbb3-type | 897.19 | 927.77 | 1 850.30 | 2 485.02 | 3 608.05 |
| Cytochrome bd ubiquinol oxidase | 532.99 | 552.14 | 847.88 | 1 420.04 | 2 034.80 |
| Cytochrome bc1 complex | 391.10 | 430.96 | 615.08 | 482.83 | 788.79 |
| Type I Secretion | 682.30 | 674.28 | 1 254.54 | 1 204.90 | 1 919.10 |
| Type II Secretion | 467.52 | 402.35 | 833.83 | 1 154.43 | 1 975.22 |
| Type Ⅳ Secretion | 76.85 | 41.50 | 305.24 | 259.93 | 570.08 |
| Dissimilatory arsenic reduction | 1 828.24 | 1 665.47 | 2 420.37 | 2 477.97 | 3 164.24 |
| Wood-Ljungdahl pathway | 1.66 | 5.58 | 18.66 | 7.19 | 1.24 |
| 3-Hydroxypropionate Bicycle | 175.76 | 156.06 | 249.41 | 311.52 | 365.87 |
| Methanogenesis | 0.29 | 1.07 | 8.69 | 4.32 | 0.86 |
| Fermentation to formate | 835.57 | 912.58 | 1 807.42 | 2 220.91 | 3 230.39 |
| Fermentation to acetate | 121.18 | 38.19 | 40.19 | 52.43 | 134.20 |
| Fermentation to ethanol | 4 361.11 | 3 558.31 | 5 402.47 | 7 320.00 | 9 378.01 |
| Assimilatory sulfate reduction | 1 737.97 | 1 300.54 | 1 950.72 | 2 666.15 | 4 417.41 |
| Thiosulfate oxidation by SOX complex | 740.87 | 836.35 | 1 336.70 | 1 437.95 | 1 992.74 |
| Alternative thiosulfate oxidation | 116.09 | 99.34 | 65.60 | 175.63 | 16.84 |
| Thiosulfate oxidation | 1 147.70 | 1 337.66 | 2 122.03 | 2 691.99 | 3 134.51 |
| Thiosulfate disproportionation | 7.59 | 9.01 | 38.47 | 26.03 | 7.27 |
| Sulfide oxidation | 2.29 | 21.31 | 21.10 | 46.31 | 35.72 |
| DMS oxidation | 75.27 | 71.31 | 120.72 | 185.39 | 191.44 |
表1 N、P、C、S代谢通路差异
Table 1 N, P, C, S metabolic pathway difference
| 代谢通路 | CBR | YDR | BYR | DQR | JYR |
|---|---|---|---|---|---|
| Dissimilatory nitrate reduction | 422.79 | 247.63 | 2 786.18 | 2 890.77 | 6 224.69 |
| Assimilatory nitrate reduction | 990.38 | 449.19 | 290.15 | 155.49 | 134.04 |
| Denitrification | 233.61 | 140.39 | 2 177.48 | 1 459.56 | 2 160.70 |
| Nitrification | 245.79 | 156.91 | 2 121.28 | 2 006.09 | 4 362.90 |
| NAD(P)H-quinone oxidoreductase | 462.55 | 458.80 | 257.05 | 156.50 | 115.64 |
| Cytochrome c oxidase, cbb3-type | 897.19 | 927.77 | 1 850.30 | 2 485.02 | 3 608.05 |
| Cytochrome bd ubiquinol oxidase | 532.99 | 552.14 | 847.88 | 1 420.04 | 2 034.80 |
| Cytochrome bc1 complex | 391.10 | 430.96 | 615.08 | 482.83 | 788.79 |
| Type I Secretion | 682.30 | 674.28 | 1 254.54 | 1 204.90 | 1 919.10 |
| Type II Secretion | 467.52 | 402.35 | 833.83 | 1 154.43 | 1 975.22 |
| Type Ⅳ Secretion | 76.85 | 41.50 | 305.24 | 259.93 | 570.08 |
| Dissimilatory arsenic reduction | 1 828.24 | 1 665.47 | 2 420.37 | 2 477.97 | 3 164.24 |
| Wood-Ljungdahl pathway | 1.66 | 5.58 | 18.66 | 7.19 | 1.24 |
| 3-Hydroxypropionate Bicycle | 175.76 | 156.06 | 249.41 | 311.52 | 365.87 |
| Methanogenesis | 0.29 | 1.07 | 8.69 | 4.32 | 0.86 |
| Fermentation to formate | 835.57 | 912.58 | 1 807.42 | 2 220.91 | 3 230.39 |
| Fermentation to acetate | 121.18 | 38.19 | 40.19 | 52.43 | 134.20 |
| Fermentation to ethanol | 4 361.11 | 3 558.31 | 5 402.47 | 7 320.00 | 9 378.01 |
| Assimilatory sulfate reduction | 1 737.97 | 1 300.54 | 1 950.72 | 2 666.15 | 4 417.41 |
| Thiosulfate oxidation by SOX complex | 740.87 | 836.35 | 1 336.70 | 1 437.95 | 1 992.74 |
| Alternative thiosulfate oxidation | 116.09 | 99.34 | 65.60 | 175.63 | 16.84 |
| Thiosulfate oxidation | 1 147.70 | 1 337.66 | 2 122.03 | 2 691.99 | 3 134.51 |
| Thiosulfate disproportionation | 7.59 | 9.01 | 38.47 | 26.03 | 7.27 |
| Sulfide oxidation | 2.29 | 21.31 | 21.10 | 46.31 | 35.72 |
| DMS oxidation | 75.27 | 71.31 | 120.72 | 185.39 | 191.44 |
图6 五大水系中的共有属和特有属A:共有属和特有属的筛选;B:五大水系碳氮磷硫代谢的影响因素;C:共有属、特有属与环境因素的关系;D:共有属、特有属与Shannon指数、微生物群落稳定性指数、NST指数的关系;E:共有属、特有属与五大水系碳氮磷硫循环的关系
Fig. 6 Shared and specific genus in five major water systemsA: Screening of common and specific genus B: The influencing factors of carbon, nitrogen, phosphorus, and sulfur metabolism in the five major water systems. C: The relationship between common genera, endemic genera, and environmental factors; D: The relationship between common genera, endemic genera, Shannon index, microbial stability index, and NST index; E: The relationship between common genera, endemic genera, and carbon, nitrogen, phosphorus, and sulfur metabolism in the five major water systems
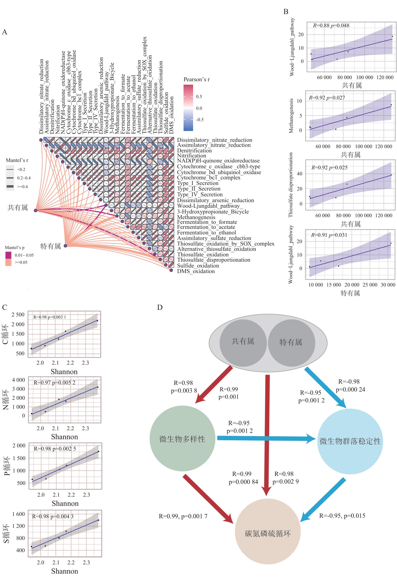
图7 探究影响元素循环的重要因素A:核心属与元素循环的Mantel test检验;B:核心属和代谢功能的回归分析;C:微生物多样性与代谢功能的回归分析;D:两个核心类群与微生物多样性和群落稳定性对功能循环的贡献
Fig. 7 Explores the important factors influencing functional circulationA: Mantel test of core genus and metabolic functions; B: Regression analysis of core genus and metabolic functions; C: Regression analysis of microbial diversity and metabolic functions; D: Contribution of two core taxa and microbial diversity and microbial stability to functional cycling
| [1] | Shang YQ, Wu XY, Wang XB, et al. Factors affecting seasonal variation of microbial community structure in Hulun Lake, China [J]. Sci Total Environ, 2022, 805: 150294. |
| [2] | Marmen S, Fadeev E, Al Ashhab A, et al. Seasonal dynamics are the major driver of microbial diversity and composition in intensive freshwater aquaculture [J]. Front Microbiol, 2021, 12: 679743. |
| [3] | Rathour R, Gupta J, Mishra A, et al. A comparative metagenomic study reveals microbial diversity and their role in the biogeochemical cycling of Pangong lake [J]. Sci Total Environ, 2020, 731: 139074. |
| [4] | Chen H, Xing P, Kao S, et al. Macrophyte restoration promotes lake microbial carbon pump to enhance aquatic carbon sequestration [J]. Glob Change Biol, 2025, 31(2): e70086. |
| [5] | 吴庆龙, 江和龙. 中国湖泊微生物组研究 [J]. 中国科学院院刊, 2017, 32(3): 273-279. |
| Wu QL, Jiang HL. China lake microbiome project [J]. Bull Chin Acad Sci, 2017, 32(3): 273-279. | |
| [6] | 李怡, 张含笑, 张靖天, 等. 湖泊微生物群落构建机制及研究展望 [J]. 中国环境监测, 2023, 39(6): 1-11. |
| Li Y, Zhang HX, Zhang JT, et al. Advances in assembly mechanisms of microbial community in [J]. Environ Monit China, 2023, 39(6): 1-11. | |
| [7] | 陈颖, 王佳文, 梁恩航, 等. 密云水库细菌群落组成结构及影响因素 [J]. 环境科学, 2023, 44(6): 3247-3259. |
| Chen Y, Wang JW, Liang EH, et al. Composition structure and influence factors of bacterial communities in the Miyun Reservoir [J]. Environ Sci, 2023, 44(6): 3247-3259. | |
| [8] | 鲍林林, 王晓燕, 陈永娟, 等. 北运河沉积物中主要脱氮功能微生物的群落特征 [J]. 中国环境科学, 2016, 36(5): 1520-1529. |
| Bao LL, Wang XY, Chen YJ, et al. Diversity, abundance and distribution of nir S-type denitrifiers and Anammox bacteria in sediments of Beiyun River [J]. China Environ Sci, 2016, 36(5): 1520-1529. | |
| [9] | Tang YW, Zhang HJ, Yan JJ, et al. Assessing the efficacy of bleaching powder in disinfecting marine water: Insights from the rapid recovery of microbiomes [J]. Water Res, 2023, 241: 120136. |
| [10] | Niu KC, Chu CJ, Wang ZH. Dynamic niche: a new foundation for rebuilding theory ofcommunity ecology [J]. Sci Sin-Vitae, 2022, 52(3): 403-417. |
| [11] | 刘明坤, 童俊, 朱慧峰, 等. 金泽水库库区细菌群落构建过程与关键驱动因子分析 [J]. 环境科学, 2020, 41(9): 4062-4068. |
| Liu MK, Tong J, Zhu HF, et al. Phylogenetic processes and key driving factors of bacterial communities in jinze reservoir [J]. Environ Sci, 2020, 41(9): 4062-4068. | |
| [12] | Zhang L, Yin W, Wang C, et al. Untangling microbiota diversity and assembly patterns in the world's largest water diversion canal [J]. Water Res, 2021, 204: 117617. |
| [13] | Li CC, Feng WY, Chen HY, et al. Temporal variation in zooplankton and phytoplankton community species composition and the affecting factors in Lake Taihu—a large freshwater lake in China [J]. Environ Pollut, 2019, 245: 1050-1057. |
| [14] | 王丹丹, 黄跃飞, 杨海娇. 青藏高原湖泊沉积物与水体细菌群落共发生网络和群落构建过程差异解析 [J]. 湖泊科学, 2023, 35(3): 959-979. |
| Wang DD, Huang YF, Yang HJ. Differences of bacterial community co-occurrence network and assembly processes between sediment and water in lakes on the Qinghai-Tibet Plateau [J]. J Lake Sci, 2023, 35(3): 959-979. | |
| [15] | Sun H, Wang TY, Liu S, et al. Novel insights into the rhizosphere and seawater microbiome of Zostera marina in diverse mariculture zones [J]. Microbiome, 2024, 12(1): 27. |
| [16] | Song W, Liu JH, Qin W, et al. Functional traits resolve mechanisms governing the assembly and distribution of nitrogen-cycling microbial communities in the global ocean [J]. mBio, 2022, 13(2): e03832-21. |
| [17] | Matthews E, Johnson MS, Genovese V, et al. Methane emission from high latitude lakes: methane-centric lake classification and satellite-driven annual cycle of emissions [J]. Sci Rep, 2020, 10: 12465. |
| [18] | Dong L, Lin L, Tang XQ, et al. Distribution characteristics and spatial differences of phosphorus in the main stream of the urban river stretches of the middle and lower reaches of the Yangtze River [J]. Water, 2020, 12(3): 910. |
| [19] | Tripathi BM, Stegen JC, Kim M, et al. Soil pH mediates the balance between stochastic and deterministic assembly of bacteria [J]. ISME J, 2018, 12(4): 1072-1083. |
| [20] | 徐志伟, 陈学梅, 魏云林, 等. 基于宏基因组分析纳帕海高原湿地微生物及其碳氮代谢多样性 [J]. 生物工程学报, 2021, 37(9): 3276-3292. |
| Xu ZW, Chen XM, Wei YL, et al. Metagenomic analysis of the diversity of microbes in the Napahai plateau wetland and their carbon and nitrogen metabolisms [J]. Chin J Biotechnol, 2021, 37(9): 3276-3292. | |
| [21] | Yang XY, Zhang L, Chen Y, et al. Micro(nano)plastic size and concentration co-differentiate nitrogen transformation, microbiota dynamics, and assembly patterns in constructed wetlands [J]. Water Res, 2022, 220: 118636. |
| [22] | Qiao YZ, Wang TT, Huang QW, et al. Core species impact plant health by enhancing soil microbial cooperation and network complexity during community coalescence [J]. Soil Biol Biochem, 2024, 188: 109231. |
| [23] | Du Y, Zhang L, Yang Y, et al. Assembly, network and functional compensation of specialists and generalists in poplar rhizosphere under salt stress [J]. NPJ Biofilms Microbiomes, 2025, 11: 28. |
| [24] | Du Y, Yang Y, Wu SN, et al. Core microbes regulate plant-soil resilience by maintaining network resilience during long-term restoration of alpine grasslands [J]. Nat Commun, 2025, 16: 3116. |
| [25] | Ezzat L, Peter H, Bourquin M, et al. Diversity and biogeography of the bacterial microbiome in glacier-fed streams [J]. Nature, 2025, 637(8046): 622-630. |
| [26] | Deng Y, Jiang YH, Yang YF, et al. Molecular ecological network analyses [J]. BMC Bioinform, 2012, 13(1): 113. |
| [27] | Liu SF, Chen Q, Li JR, et al. Different spatiotemporal dynamics, ecological drivers and assembly processes of bacterial, archaeal and fungal communities in brackish-saline groundwater [J]. Water Res, 2022, 214: 118193. |
| [28] | Gao YY, Zhang GX, Jiang SY, et al. Wekemo Bioincloud: a user-friendly platform for meta-omics data analyses [J]. iMeta, 2024, 3(1): e175. |
| [29] | Hu JL, Amor DR, Barbier M, et al. Emergent phases of ecological diversity and dynamics mapped in microcosms [J]. Science, 2022, 378(6615): 85-89. |
| [30] | Zhang L, Zhao F, Li XC, et al. Contribution of influent rivers affected by different types of pollution to the changes of benthic microbial community structure in a large lake [J]. Ecotoxicol Environ Saf, 2020, 198: 110657. |
| [31] | Percent SF, Frischer ME, Vescio PA, et al. Bacterial community structure of acid-impacted lakes: what controls diversity? [J]. Appl Environ Microbiol, 2008, 74(6): 1856-1868. |
| [32] | Liu T, Zhang AN, Wang JW, et al. Integrated biogeography of planktonic and sedimentary bacterial communities in the Yangtze River [J]. Microbiome, 2018, 6(1): 16. |
| [33] | Kuznetsova EV, Sukhanova EV, Kosolapov DB. Taxonomic diversity and size-morphological structure of bacterioplankton of the Rybinsk Reservoir [J]. Microbiology, 2021, 90(3): 324-335. |
| [34] | 张玮玮, 高姗姗, 李梦璐, 等. 丹江口水库浮游细菌和氮磷循环基因垂直分布特征及其驱动因素 [J]. 环境科学, 2024, 45(7): 3995-4005. |
| Zhang WW, Gao SS, Li ML, et al. Vertical distribution characteristics and driving factors of bacterioplankton and nitrogen phosphorus cycle genes in Danjiangkou Reservoir [J]. Environ Sci, 2024, 45(7): 3995-4005. | |
| [35] | 刘伟, 刘昊洋, 马立山, 等. 清水河不同功能区水体微生物群落结构特征 [J]. 环境科学与技术, 2024, 47(7): 8-18. |
| Liu W, Liu HY, Ma LS, et al. Structure characteristics of microbial communities in different functional regions of Qingshui River [J]. Environ Sci Technol, 2024, 47(7): 8-18. | |
| [36] | 邹沈娟. 湖北省三座湖泊水体和沉积物微生物群落特征的研究 [D]. 武汉: 华中农业大学, 2019. |
| Zou SJ. Study on microbial community characteristics of water and sediments in three lakes of Hubei Province [D]. Wuhan: Huazhong Agricultural University, 2019. | |
| [37] | 王革林, 于鲁冀, 王莉, 等. 生态修复河流微生物群落组成及影响因素研究 [J]. 环境工程技术学报, 2023, 13(4): 1562-1572. |
| Wang GL, Yu LJ, Wang L, et al. Study on the composition and influencing factors of microbial community in ecological restoration rivers [J]. J Environ Eng Technol, 2023, 13(4): 1562-1572. | |
| [38] | 闵嵩傲, 徐志鹏, 巫丹, 等. 丰水期长荡湖入湖河流微生物群落结构特征及影响因素 [J]. 环境工程学报, 2024, 18(2): 471-480. |
| Min SA, Xu ZP, Wu D, et al. Characteristics of microbial community structure and influencing factors in rivers entering Changdang Lake during the wet season [J]. Chin J Environ Eng, 2024, 18(2): 471-480. | |
| [39] | Liu ZQ, Wei H, Zhang JE, et al. Higher sensitivity of soil microbial network than community structure under acid rain [J]. Microorganisms, 2021, 9(1): 118. |
| [40] | Zhang LY, Delgado-Baquerizo M, Shi Y, et al. Co-existing water and sediment bacteria are driven by contrasting environmental factors across glacier-fed aquatic systems [J]. Water Res, 2021, 198: 117139. |
| [41] | Ren Z, Zhang C, Li X, et al. Bacterial communities present distinct co-occurrence networks in sediment and water of the thermokarst lakes in the Yellow River source area [J]. Front Microbiol, 2021, 12: 716732. |
| [42] | Ezeokoli OT, Nuaila VNA, Obieze CC, et al. Assessing the impact of rice cultivation and off-season period on dynamics of soil enzyme activities and bacterial communities in two agro-ecological regions of Mozambique [J]. Agronomy, 2021, 11(4): 694. |
| [43] | Mo YY, Peng F, Gao XF, et al. Low shifts in salinity determined assembly processes and network stability of microeukaryotic plankton communities in a subtropical urban reservoir [J]. Microbiome, 2021, 9(1): 128. |
| [44] | Wang YB, Hu XK, Sun YY, et al. Influence of the cold bottom water on taxonomic and functional composition and complexity of microbial communities in the southern Yellow Sea during the summer [J]. Sci Total Environ, 2021, 759: 143496. |
| [45] | 黄祎. 亚热带城市湖泊浮游真菌群落结构及构建机制——以南昌市为例 [D]. 南昌: 江西师范大学, 2023. |
| Huang Y. Structure and assembly mechanism of planktonic fungal communities in subtropical urban lakes [D]. Nanchang: Jiangxi Normal University, 2023. | |
| [46] | Jonathan M Chase JAM. Disentangling the importance of ecological niches from stochastic processes across scales [J]. Philos Trans Biol Sci, 366(1576, Biogeography and ecology: two views of one world): 2351-2363. |
| [47] | Chase JM. Drought mediates the importance of stochastic community assembly [J]. Proc Natl Acad Sci U S A, 2007, 104(44): 17430-17434. |
| [48] | Frau D, Pineda A, Mayora G, et al. Phytoplankton taxonomic and functional diversity in two shallow alluvial lakes with contrasting river connectivity [J]. Aquat Sci, 2022, 84(2): 26. |
| [49] | Hu MJ, Sardans J, Sun DY, et al. Microbial diversity and keystone species drive soil nutrient cycling and multifunctionality following mangrove restoration [J]. Environ Res, 2024, 251: 118715. |
| [50] | Jiao S, Chen WM, Wei GH. Core microbiota drive functional stability of soil microbiome in reforestation ecosystems [J]. Glob Change Biol, 2022, 28(3): 1038-1047. |
| [51] | 周佳林, 段婧婧, 王宁, 等. 陆生蔬菜浮床对富营养化水体氮磷的去除以及水体、根系细菌群落分析 [J]. 生态与农村环境学报, 2024, 40(1): 107-118. |
| Zhou JL, Duan JJ, Wang N, et al. The removal of N and P by terrestrial vegetable floating beds in eutrophic waters and the microbiological analysis of water and root system [J]. J Ecol Rural Environ, 2024, 40(1): 107-118. | |
| [52] | Shi XJ, Li WZ, Wang BL, et al. Keystone taxa drive the synchronous production of methane and refractory dissolved organic matter in inland waters [J]. Water Res, 2025, 269: 122821. |
| [53] | Six C, Ratin M, Marie D, et al. MarineSynechococcuspicocyanobacteria: light utilization across latitudes [J]. Proc Natl Acad Sci U S A, 2021, 118(38): e2111300118. |
| [54] | 李晓敏, 王兴玥, 范文宏. 水华束丝藻与铜绿微囊藻净化水体氮磷及其脂质积累过程比较 [J]. 环境工程学报, 2015, 9(6): 2795-2801. |
| Li XM, Wang XY, Fan WH. Comparison of nutrient removal from wastewater and lipid accumulation with Aphanizomenonflos-aquae and Microcystis aeruginosa [J]. Chin J Environ Eng, 2015, 9(6): 2795-2801. | |
| [55] | Li CF, Zheng HT, Li YH, et al. Facilitated channeling of fixed carbon and energy into chemicals in artificial phototrophic communities [J]. J Am Chem Soc, 2025, 147(6): 4707-4713. |
| [56] | 王圆忆, 许海, 张子宁, 等. 千岛湖流域典型河流附石生物膜反硝化潜力及其微生物群落特征分析 [J]. 环境科学学报, 2024, 44(12): 1-13. |
| Wang YY, Xu H, Zhang ZN, et al. Characterization of denitrification potential of epilithic biofilm and its microbial community in typical rivers of Lake Qiandaohu [J]. Acta Sci Circumstantiae, 2024, 44(12): 1-13. | |
| [57] | 吴耀国. 地下水环境中反硝化作用 [J]. 环境污染治理技术与设备, 2002(3): 27-31. |
| Wu YG. Denitrification in groundwater systems [J]. Tech Equip Enviro Poll Cont, 2002(3): 27-31. | |
| [58] | 刘倩, 陈晓, 李彦澄, 等. 湖泊沉积物的氮代谢微生物、功能基因及代谢途径分析: 以贵州省红枫湖为例 [J]. 环境科学, 2024, 45(10): 6086-6095. |
| Liu Q, Chen X, Li YC, et al. Functional genes and metabolic pathways of nitrogen metabolism microorganisms in lake sediments: a case study of Hongfeng Lake, Guizhou Province [J]. Environ Sci, 2024, 45(10): 6086-6095. | |
| [59] | TANG Z-X, GAO J-S, SONG A L, et al. Impact of green manure on microbial phosphorus cycling genes in rice rhizosphere as investigated by metagenomics [J]. Journal of Plant Nutrition and Fertilizers, 2020, 26(9): 1578-90. |
| Tang ZX, Gao JS, Song AL, et al. Impact of green manure on microbial phosphorus cycling genes in rice rhizosphere as investigated by metagenomics [J]. J Plant Nutr Fertil, 2020, 26(9): 1578-1590. | |
| [60] | Ma K, Wang XC, Xie JH, et al. Research progress of phosphate-solubilizing bacteria in sediments: Distribution, phosphate-solubilizing ability, and functional genes [J]. J Agric Resour Environ, 2023, 40(2). |
| [61] | Zhou ZC, Tran PQ, Cowley ES, et al. Diversity and ecology of microbial sulfur metabolism [J]. Nat Rev Microbiol, 2025, 23(2): 122-140. |
| No related articles found! |
| 阅读次数 | ||||||
|
全文 |
|
|||||
|
摘要 |
|
|||||