Biotechnology Bulletin ›› 2026, Vol. 42 ›› Issue (1): 230-240.doi: 10.13560/j.cnki.biotech.bull.1985.2025-0546
Previous Articles Next Articles
WANG Ting1(
), MENG Yi-jiang2, WANG Han1, JIA Kai-xuan1, QIAO Xiao-yu1, HAN Bing-bing1, LIU Xiao-qing1, GE Shu-jun1(
)
Received:2025-05-27
Online:2026-01-26
Published:2026-02-04
Contact:
GE Shu-jun
E-mail:13938172162@qq.com;gshj@hebau.edu.cn
WANG Ting, MENG Yi-jiang, WANG Han, JIA Kai-xuan, QIAO Xiao-yu, HAN Bing-bing, LIU Xiao-qing, GE Shu-jun. Study on the Function of Ata4CL Gene in Flavonoid Synthesis and Drought Resistance in Aster tataricus[J]. Biotechnology Bulletin, 2026, 42(1): 230-240.
| 名称 Name | 上游引物 Forward primer sequence (5′‒3′) | 下游引物 Reverse primer sequence(5′‒3′ ) | 引物用途Application |
|---|---|---|---|
| Ata4CL | ATGGAATCACAAAAGGAAATCATTTTC | ATTTGGAACACCGGCTGCAA | 基因克隆 |
| Ata4CL-35s | GCCCAAGCTACGCGTC ATGGAATCACAAAAGGAAATCATTTTC | ATCGTATGGGTAACTAGAAC ATTTGGAACACCGGCTGCAA | 构建pGreen-Ata4CL-6HA载体 |
| Ata4CL-GFP | CGACTCTAGAGGATCC ATGGAATCACAAAAGGAAATCATTTTC | CTCACCATGGGCCCGGTACC ATTTGGAACACCGGCTGCAA | 构建pCameE-Ata4CL-GFP载体 |
| 35spro/Pgp2 | ACGAGGAGCATCGTGGAAAA | GCTCCGAGAAGTGCAAGCAG | 植株转基因阳性鉴定 |
| Ata4CL | GAAACCAACGAGGCGAGATT | TCGGAAATGTCGGGATGAGT | RT-qPCR |
| AtaActin | ACATCGCTCTTGACTATGAACAGG | ATGGCTGGAACAACACCTCTG | |
| Atactin2 | TCCATGAAACAACTTACAACTCCA | CGTACTCACTCTTTGAAATCCACA | |
| AtPAL1 | ACACTGTCTCTCAAGTGGCG | ACGTTGCGCTACAAGGATCA | |
| AtPAL2 | AGTCGTGAATCTTGGCGGAG | TCACACCGGCTCTTGAAGTC | |
| AtPAL4 | TACTTAGTCGCGCTTTGCCA | CTTGACGGATGTAGCTCCCC | |
| AtCHI | TCTTCGCTCTCTCCCCTACC | AGGTGACACACCGTTCTTCC |
Table 1 Information on the primers used in the experiment
| 名称 Name | 上游引物 Forward primer sequence (5′‒3′) | 下游引物 Reverse primer sequence(5′‒3′ ) | 引物用途Application |
|---|---|---|---|
| Ata4CL | ATGGAATCACAAAAGGAAATCATTTTC | ATTTGGAACACCGGCTGCAA | 基因克隆 |
| Ata4CL-35s | GCCCAAGCTACGCGTC ATGGAATCACAAAAGGAAATCATTTTC | ATCGTATGGGTAACTAGAAC ATTTGGAACACCGGCTGCAA | 构建pGreen-Ata4CL-6HA载体 |
| Ata4CL-GFP | CGACTCTAGAGGATCC ATGGAATCACAAAAGGAAATCATTTTC | CTCACCATGGGCCCGGTACC ATTTGGAACACCGGCTGCAA | 构建pCameE-Ata4CL-GFP载体 |
| 35spro/Pgp2 | ACGAGGAGCATCGTGGAAAA | GCTCCGAGAAGTGCAAGCAG | 植株转基因阳性鉴定 |
| Ata4CL | GAAACCAACGAGGCGAGATT | TCGGAAATGTCGGGATGAGT | RT-qPCR |
| AtaActin | ACATCGCTCTTGACTATGAACAGG | ATGGCTGGAACAACACCTCTG | |
| Atactin2 | TCCATGAAACAACTTACAACTCCA | CGTACTCACTCTTTGAAATCCACA | |
| AtPAL1 | ACACTGTCTCTCAAGTGGCG | ACGTTGCGCTACAAGGATCA | |
| AtPAL2 | AGTCGTGAATCTTGGCGGAG | TCACACCGGCTCTTGAAGTC | |
| AtPAL4 | TACTTAGTCGCGCTTTGCCA | CTTGACGGATGTAGCTCCCC | |
| AtCHI | TCTTCGCTCTCTCCCCTACC | AGGTGACACACCGTTCTTCC |
Fig. 1 Total flavonoid contents at different developmental stages of Aster tataricusCapital letters and lowercase letters respectively indicate significant differences between roots and leaves. Error bars indicate the average values of 3 repetitions ± standard deviation. Duncan test indicates a significant difference level less than 0.05, the same below
Fig. 7 Subcellular localization of protein encoded by Ata4CLA: Constructing vector for overexpressing 35S::Ata4CL-6HA. B: Screening of transgenic Arabidopsis herbicides. C: PCR was used to validate transgenic lines (M: 2 000 bp label. Water: Blank control; WT: Wild type; Number 1-8: overexpressed plants)
Fig. 8 Ata4CL expression patterns across tissues and developmental stagesA: The expressions of Ata4CL in different months; B: Expressions of Ata4CL in different tissues of bolting plants during flowering; C: Expressions of Ata4CL in different flower stages
Fig. 11 Relative expressions of Ata4CL, AtPAL and AtCHI in Ata4CL overexpressing A. thalianaThe error line indicates the mean ± standard deviation of three repetitions, and statistical analysis was performed using the t-test (*P<0.05, **P<0.01)
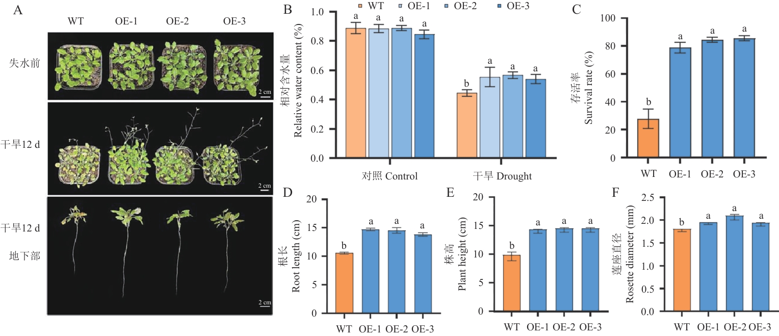
Fig. 12 Drought tolerance of Ata4CL-overexpressing A. thalianaA: Growth phenotype and root morphology of adult A. thaliana after 12 d of drought stress. B: Relative water content of WT and Ata4CL before and after 12 d of drought stress. C-F: Plant length, root length, rosette diameter and survival rate of WT and Ata4CL after 12 d of drought stress
| [1] | 国家药典委员会. 中华人民共和国药典-一部2020年版 [M]. 北京: 中国医药科技出版社, 2020. |
| Chinese Pharmacopoeia Commission. People’s republic of China (PRC) pharmacopoeia-No.1 department [M]. Beijing: China Medical Science Press, 2020. | |
| [2] | 蔡一杰, 史学礼, 刘红云, 等. 中药紫菀有效成分及药理作用 [J]. 中兽医医药杂志, 2023, 42(2): 39-42. |
| Cai YJ, Shi XL, Liu HY, et al. Effective components and pharmacological effects of Asteris Radix [J]. J Tradit Chin Vet Med, 2023, 42(2): 39-42. | |
| [3] | 陈志威, 张华敏, 王乐, 等. 新型冠状病毒肺炎验案3则 [J]. 中医杂志, 2020, 61(9): 745-748. |
| Chen ZW, Zhang HM, Wang L, et al. Three cases of coronavirus disease 2019 (COVID-19) report [J]. J Tradit Chin Med, 2020, 61(9): 745-748. | |
| [4] | 李园园, 李洪娟, 侯桂革, 等. 大孔吸附树脂纯化紫菀总黄酮工艺 [J]. 中成药, 2019, 41(3): 501-505. |
| Li YY, Li HJ, Hou GG, et al. Purification process for total flavonoids in Asteris Radix et Rhizoma with macroporous absorption resin [J]. Chin Tradit Pat Med, 2019, 41(3): 501-505. | |
| [5] | 赵彤, 邵瑾, 杨颖, 等. 藏紫菀不同溶剂提取物的体外抗氧化活性 [J]. 中成药, 2021, 43(4): 1103-1107. |
| Zhao T, Shao J, Yang Y, et al. Antioxidant activity of different solvent extracts from Aster Tibetan in vitro [J]. Chin Tradit Pat Med, 2021, 43(4): 1103-1107. | |
| [6] | Chen ZW, Tong L, Li SM, et al. Identification of major parent compounds and metabolites in bile, plasma and urine of rats after oral administration of Radix Scutellariae extract by UFLC-IT-TOF/MS[J]. J. Chin. Pharm. Sci, 2013, 22: 319-328. |
| [7] | Sun Y, Li L, Liao M, et al. A systematic data acquisition and mining strategy for chemical profiling of Aster tataricus rhizoma (Ziwan) by UHPLC-Q-TOF-MS and the corresponding anti-depressive activity screening[J]. Journal of Pharmaceutical and Biomedical Analysis, 2018, 154: 216-226. |
| [8] | Magalingam KB, Radhakrishnan AK, Haleagrahara N. Protective mechanisms of flavonoids in Parkinson’s disease[J]. Oxidative medicine and cellular longevity, 2015, 2015(1): 314560. |
| [9] | Marín L, Miguélez EM, Villar CJ, et al. Bioavailability of dietary polyphenols and gut microbiota metabolism: antimicrobial properties[J]. BioMed research international, 2015, 2015(1): 905215. |
| [10] | Chen M, Zhai J, Zhang J, et al. Transcriptomic and physiological analyses of pigment accumulation in eucommia ulmoides Hongye[J]. Phyton (0031-9457), 2022, 91(5): 1027-1044. |
| [11] | Alkahtani M, Omer SA, El-Naggar MA, et al. Pathogenesis-related protein and phytoalexin induction against cucumber powdery mildew by elicitors[J]. International journal of plant pathology, 2011, 2(2): 63-71. |
| [12] | Li B, Fan R, Sun G, et al. Flavonoids improve drought tolerance of maize seedlings by regulating the homeostasis of reactive oxygen species[J]. Plant and Soil, 2021, 461: 389-405. |
| [13] | Quiroz A, Mendez L, Mutis A, et al. Antifeedant activity of red clover root isoflavonoids on Hylastinus obscurus[J]. Journal of soil science and plant nutrition, 2017, 17(1): 231-239. |
| [14] | 杨晓云, 杨智敏, 罗小娇, 等. 青稞4-香豆酸辅酶A连接酶基因4CL的克隆及表达分析[J]. 麦类作物学报, 2014, 34(12): 1603-1610. |
| Yang XY, Yang ZM, Luo XJ, et al. Cloning and expression analysis of 4-coumarate-CoA ligase gene 4CL in highland barley [J]. Journal of Triticeae Crops, 2014, 34(12): 1603-1610. | |
| [15] | Dixon RA, Steele CL. Flavonoids and isoflavonoids-a gold mine for metabolic engineering [J]. Trends Plant Sci, 1999, 4(10): 394-400. |
| [16] | Raes J, Rohde A, Christensen JH, et al. Genome-wide characterization of the lignification toolbox in Arabidopsis[J]. Plant Physiol, 2003, 133(3): 1051-1071. |
| [17] | Gui JS, Shen JH, Li LG. Functional characterization of evolutionarily divergent 4-coumarate: coenzyme a ligases in rice [J]. Plant Physiol, 2011, 157(2): 574-586. |
| [18] | Carocha V, Soler M, Hefer C, et al. Genome-wide analysis of the lignin toolbox of Eucalyptus grandis [J]. New Phytol, 2015, 206(4): 1297-1313. |
| [19] | Cao YP, Li XX, Jiang L. Integrative analysis of the core fruit lignification toolbox in pear reveals targets for fruit quality bioengineering [J]. Biomolecules, 2019, 9(9): 504. |
| [20] | Schneider K, Hövel K, Witzel K, et al. The substrate specificity-determining amino acid code of 4-coumarate: CoA ligase [J]. Proc Natl Acad Sci U S A, 2003, 100(14): 8601-8606. |
| [21] | Ehlting J, Büttner D, Wang Q, et al. Three 4-coumarate: coenzyme A ligases in Arabidopsis thaliana represent two evolutionarily divergent classes in angiosperms [J]. Plant J, 1999, 19(1): 9-20. |
| [22] | Lindermayr C, Möllers B, Fliegmann J, et al. Divergent members of a soybean (Glycine max L.) 4-coumarate: coenzyme A ligase gene family: Primary structures, catalytic properties, and differential expression [J]. Eur J Biochem, 2002, 269(4): 1304-1315. |
| [23] | Sun SC, Xiong XP, Zhang XL, et al. Characterization of the Gh4CL gene family reveals a role of Gh4CL7 in drought tolerance [J]. BMC Plant Biol, 2020, 20(1): 125. |
| [24] | Liu MX, Liu YT, Hu W, et al. Transcriptome and metabolome analyses reveal the regulatory role of MdPYL9 in drought resistance in apple [J]. BMC Plant Biol, 2024, 24(1): 452. |
| [25] | Hossain MA, Mizanur Rahman SM. Total phenolics, flavonoids and antioxidant activity of tropical fruit pineapple [J]. Food Res Int, 2011, 44(3): 672-676. |
| [26] | Wu WH, Xu RY, Liu N, et al. The physiological responses of maize seedlings with different amylose content to drought stress [J]. J Plant Growth Regul, 2023, 42(5): 3291-3301. |
| [27] | Xiao N, Ma HZ, Wang WX, et al. Overexpression of ZmSUS1 increased drought resistance of maize (Zea mays L.) by regulating sucrose metabolism and soluble sugar content [J]. Planta, 2024, 259(2): 43. |
| [28] | Fu F, Qin HT, Xin YJ, et al. Characterization of 4-coumarate CoA ligase (4CL) gene family and functional study of Sm4CL2/3/7/9 in Salvia miltiorrhiza [J]. Funct Integr Genom, 2025, 25(1): 35. |
| [29] | 申晚霞, 王志彬, 薛杨, 等. 柑橘4CL基因家族的结构及其功能分析 [J]. 园艺学报, 2019, 46(6): 1068-1078. |
| Shen WX, Wang ZB, Xue Y, et al. Characterization of 4-coumarate: CoA ligase(4CL)gene family in Citrus [J]. Acta Hortic Sin, 2019, 46(6): 1068-1078. | |
| [30] | Yan C, Li CL, Jiang MC, et al. Systematic characterization of gene families and functional analysis of PvRAS3 and PvRAS4 involved in rosmarinic acid biosynthesis in Prunella vulgaris [J]. Front Plant Sci, 2024, 15: 1374912. |
| [31] | 范丙友, 陆海, 蒋湘宁. 维管植物4-香豆酸: 辅酶A连接酶(4CL)研究进展 [J]. 林业科学, 2007, 43(2): 96-103. |
| Fan BY, Lu H, Jiang XN. Review on 4-coumarate: coenzyme a ligase (4CL) of vascular plants [J]. Sci Silvae Sin, 2007, 43(2): 96-103. | |
| [32] | 谢海娟, 范希德, 叶广继, 等. 马铃薯St4CL的克隆及表达分析 [J]. 生物技术通报, 2019, 35(11): 1-8. |
| Xie HJ, Fan XD, Ye GJ, et al. Cloning and expression analysis of St4CL gene in Solanum tuberosum [J]. Biotechnol Bull, 2019, 35(11): 1-8. | |
| [33] | Ma ZH, Nan XT, Li WF, et al. Comprehensive genomic identification and expression analysis 4CL gene family in apple [J]. Gene, 2023, 858: 147197. |
| [34] | Kao YY, Harding SA, Tsai CJ. Differential expression of two distinct phenylalanine ammonia-lyase genes in condensed tannin-accumulating and lignifying cells of quaking aspen [J]. Plant Physiol, 2002, 130(2): 796-807. |
| [35] | Wang CH, Yu J, Cai YX, et al. Characterization and functional analysis of 4-coumarate: CoA ligase genes in mulberry [J]. PLoS One, 2016, 11(5): e0155814. |
| [36] | Ma JY, Zuo DJ, Zhang XD, et al. Genome-wide identification analysis of the 4-Coumarate: CoA ligase (4CL) gene family expression profiles in Juglans regia and its wild relatives J. Mandshurica resistance and salt stress [J]. BMC Plant Biol, 2024, 24(1): 211. |
| [37] | Li SS, Chang Y, Li B, et al. Functional analysis of 4-coumarate: CoA ligase from Dryopteris fragrans in transgenic tobacco enhances lignin and flavonoids [J]. Genet Mol Biol, 2020, 43(2): e20180355. |
| [38] | Wang YB, Liu W, Li W, et al. Integrative analysis of metabolome and transcriptome reveals regulatory mechanisms of flavonoid biosynthesis in soybean under salt stress [J]. Front Plant Sci, 2024, 15: 1415867. |
| [39] | Fan JY, Luo ZP, Wang YK, et al. Maize 4-coumarate coenzyme A ligase Zm4CL-like9 gene positively regulates drought stress response in Arabidopsis thaliana [J]. GM Crops Food, 2025, 16(1): 199-215. |
| [1] | ZHAI Ying, JI Jun-jie, CHEN Jiong-xin, YU Hai-wei, LI Shan-shan, ZHAO Yan, MA Tian-yi. Heterologous Overexpression of Soybean GmNF-YB24 Improves the Resistance of Transgenic Tobacco to Drought [J]. Biotechnology Bulletin, 2025, 41(8): 137-145. |
| [2] | TIAN Qin, LIU Kui, WU Xiang-wei, JI Yuan-yuan, CAO Yi-bo, ZHANG Ling-yun. Functional Study of Transcription Factor VcMYB17 in Regulating Drought Tolerance in Blueberry [J]. Biotechnology Bulletin, 2025, 41(4): 198-210. |
| Viewed | ||||||
|
Full text |
|
|||||
|
Abstract |
|
|||||