生物技术通报 ›› 2025, Vol. 41 ›› Issue (12): 190-200.doi: 10.13560/j.cnki.biotech.bull.1985.2025-0861
曾菁菁1(
), 罗盼兰1, 闫淑君1, 郑涛2, 杨俊杰2, 蔡坤秀2, 曹佳玉1, 张天翔2, 李銮2, 陈莹1(
)
收稿日期:2025-08-09
出版日期:2025-12-26
发布日期:2026-01-06
通讯作者:
陈莹,女,副教授,研究方向 :观赏药用植物资源开发利用;E-mail: 000q020057@fafu.edu.cn作者简介:曾菁菁,女,硕士研究生,研究方向 :植物资源开发利用;E-mail: 15528517916@163.com
基金资助:
ZENG Jing-jing1(
), LUO Pan-lan1, YAN Shu-jun1, ZHENG Tao2, YANG Jun-jie2, CAI Kun-xiu2, CAO Jia-yu1, ZHANG Tian-xiang2, LI Luan2, CHEN Ying1(
)
Received:2025-08-09
Published:2025-12-26
Online:2026-01-06
摘要:
目的 探究不同生长阶段的金线兰内源激素对类黄酮代谢的影响,揭示其类黄酮积累差异的分子基础。 方法 以金线兰为实验材料,分别选取不同生长阶段(S3:3个月,S6:6个月,S10:10个月)的叶片,采用高通量RNA测序技术(RNA-Seq)和液相色谱-质谱联用技术(LC-MS/MS)获得金线兰的转录组学与代谢组学数据。通过生物信息学分析,预测与类黄酮有关的差异酶基因、代谢物与差异激素代谢物,并探讨它们之间的关系。 结果 共预测出与类黄酮有关差异酶基因17个、差异代谢物16种,与激素有关的差异代谢物19种。F3'H和FLS是影响金线兰叶片类黄酮代谢的关键基因,而矢车菊素5-O-β-D-葡萄糖苷3-O-β-D-樱草糖苷和矢车菊素3-O-β-D-樱草糖苷可能是金线兰叶片颜色呈现差异的关键代谢物。相关性分析表明,共有11个激素差异代谢物和CHS、PGT1、F3H等13个类黄酮差异酶基因显著相关;同时预测到19个转录因子参与调控F3H、F3'H、FLS、CHS、PGT1、CCoAOMT等8个差异酶基因,并且16个转录因子含有响应植物激素(水杨酸、脱落酸、甲基茉莉酸、赤霉素、乙烯和生长素)的顺式元件;并通过RT-qPCR验证了6个基因(3个转录因子和3个酶基因)的表达量,结果与转录组分析一致。 结论 金线兰不同生长阶段共有16个转录因子响应5类激素元件,进而调控类黄酮代谢相关酶基因F3'H、FLS的表达,最终影响类黄酮类代谢产物飞燕草素5-O-β-D-葡糖苷3-O-β-D-桑布糖苷和矢车菊素3-O-β-D-桑布双糖苷的积累。
曾菁菁, 罗盼兰, 闫淑君, 郑涛, 杨俊杰, 蔡坤秀, 曹佳玉, 张天翔, 李銮, 陈莹. 基于多组学分析不同生长阶段金线兰内源激素对类黄酮的潜在调控差异[J]. 生物技术通报, 2025, 41(12): 190-200.
ZENG Jing-jing, LUO Pan-lan, YAN Shu-jun, ZHENG Tao, YANG Jun-jie, CAI Kun-xiu, CAO Jia-yu, ZHANG Tian-xiang, LI Luan, CHEN Ying. Potential Regulatory Differences of Endogenous Hormones on Flavonoids in Anoectochilus roxburghii at Different Growth Stages Based on Multi-omics Analysis[J]. Biotechnology Bulletin, 2025, 41(12): 190-200.
图1 不同生长阶段的金线兰从左到右依次为三月龄、六月龄和十月龄。下同
Fig. 1 Anoectochilus roxburghii at different growth stagesFrom left to right, they are three-month-old, six-month-old, and ten-month-old, respectively
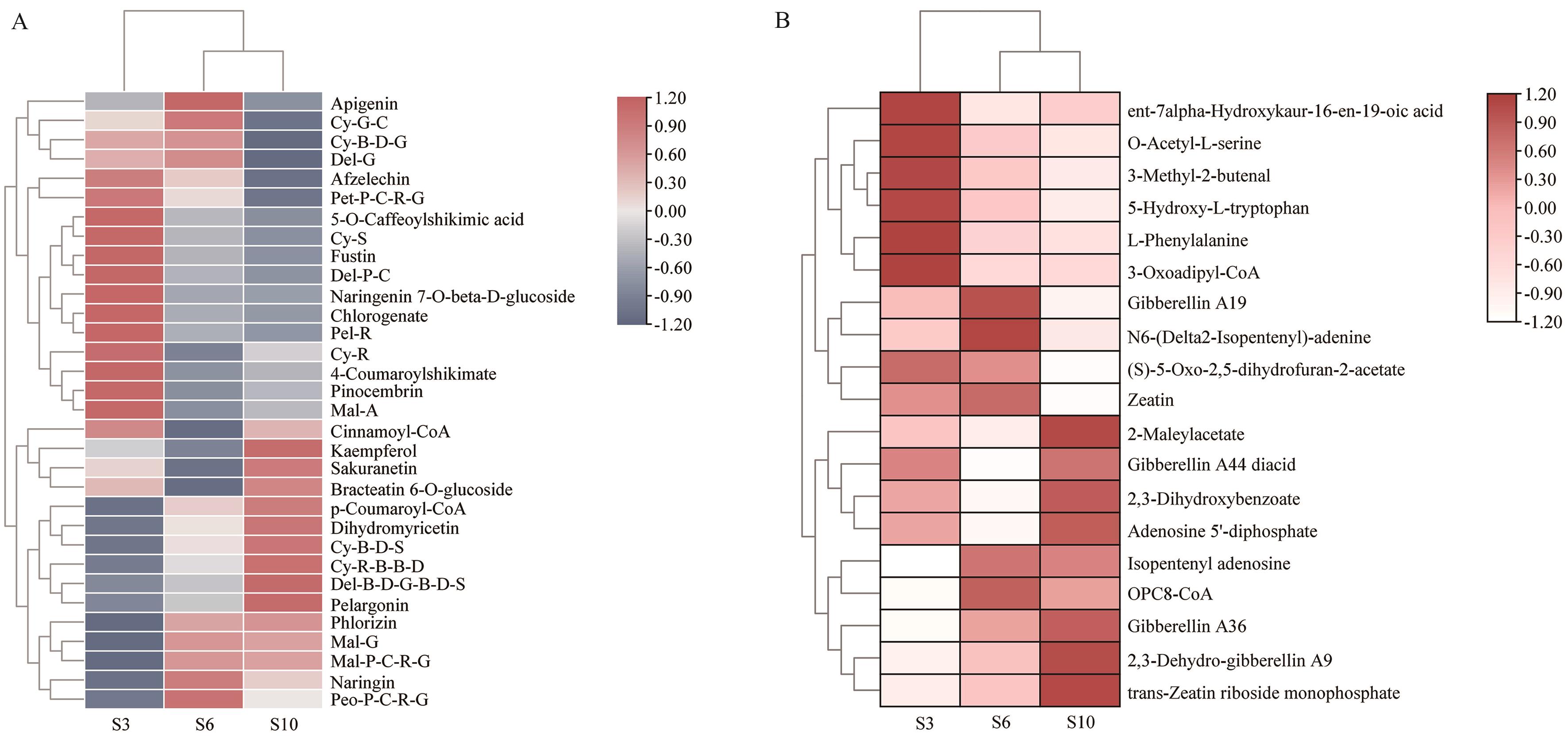
图2 不同生长阶段金线兰叶片中差异类黄酮代谢物与植物激素代谢物聚类热图A:类黄酮代谢物;B:植物激素代谢物
Fig. 2 Clustered heatmap of differential flavonoid and plant hormone metabolites in the leaves of A. roxburghii at various growth stagesA: Flavonoid metabolites; B: Plant hormone metabolites
图3 不同生长阶段的金线兰叶片中类黄酮合成相关差异基因聚类热图
Fig. 3 Hierarchical-clustering heatmap of flavonoid-synthesis-related differentially expressed genes in A. roxburghii leaves at different growth stages
图5 不同生长阶段的金线兰叶片中“植物激素-类黄酮基因”相关性网络植物激素代谢物用KEGG注释号来表示,实线表示正向调控,虚线表示负向调控
Fig. 5 Correlation network between phytohormones and flavonoid-related genes in A. roxburghii leaves at different growth stagesPlant hormone metabolites are denoted by KEGG annotation numbers. Solid lines indicate positive regulation, and dashed lines indicate negative regulation
图6 不同生长阶段金线兰叶片“转录因子-类黄酮合成关键酶基因表达”调控网络图
Fig. 6 Regulatory network between transcription factors and key enzyme genes of flavonoid synthesis in A. roxburghii leaves at different growth stages
图7 不同生长阶段金线兰叶片中类黄酮相关转录因子的启动子顺式元件分析
Fig. 7 Cis-regulatory element profiling of flavonoid-related transcription factors in A. roxburghii leaves at different growth stages
图8 不同生长阶段的金线兰叶片中差异酶和转录因子RT-qPCR分析
Fig. 8 RT-qPCR analysis of differential enzymes and transcription factors in A. roxburghii leaves at different growth stages
| [1] | 邵清松.金线莲仿野生栽培技术[J].浙江林业,2023,(11):20-21. |
| Shao Q S. Imitation-wild cultivation techniques of Anoectochilus roxburghii [J]. Zhejiang Forestry, 2023, (11): 20-21. | |
| [2] | 林兵, 陈艺荃, 樊荣辉, 等. 花叶金线莲试管花卉培养基配方筛选 [J]. 福建农业学报, 2018, 33(12): 1275-1279. |
| Lin B, Chen YQ, Fan RH, et al. Medium formula selection for tube flowers of Anoectochilus roxburghii (wall.) lindl.Huaye [J]. Fujian J Agric Sci, 2018, 33(12): 1275-1279. | |
| [3] | 张闻婷, 梅瑜, 王继华. 珍稀药用植物金线莲研究现状与展望 [J]. 中国农学通报, 2024, 40(5): 16-26. |
| Zhang WT, Mei Y, Wang JH. Research status and prospect of precious medicinal plant Anoectochilus roxburghii [J]. Chin Agric Sci Bull, 2024, 40(5): 16-26. | |
| [4] | Ye SY, Shao QS, Zhang AL. Anoectochilus roxburghii: a review of its phytochemistry, pharmacology, and clinical applications [J]. J Ethnopharmacol, 2017, 209: 184-202. |
| [5] | 葛诗蓓, 张学宁, 韩文炎, 等. 植物类黄酮的生物合成及其抗逆作用机制研究进展 [J]. 园艺学报, 2023, 50(1): 209-224. |
| Ge SB, Zhang XN, Han WY, et al. Research progress on plant flavonoids biosynthesis and their anti-stress mechanism [J]. Acta Hortic Sin, 2023, 50(1): 209-224. | |
| [6] | Panche AN, Diwan AD, Chandra SR. Flavonoids: an overview [J]. J Nutr Sci, 2016, 5: e47. |
| [7] | Gilbert ER, Liu D. Flavonoids influence epigenetic-modifying enzyme activity: structure-function relationships and the therapeutic potential for cancer [J]. Curr Med Chem, 2010, 17(17): 1756-1768. |
| [8] | Middleton E, Kandaswami C, Theoharides TC. The effects of plant flavonoids on mammalian cells: implications for inflammation, heart disease, and cancer [J]. Pharmacol Rev, 2000, 52(4): 673-751. |
| [9] | 梁婉凤, 曾菁菁, 胡若群, 等. 转录组与代谢组分析不同生长时期金线莲类胡萝卜素的积累 [J]. 生物技术通报, 2024, 40(10): 262-274. |
| Liang WF, Zeng JJ, Hu RQ, et al. Transcriptional and metabolomic analysis of carotenoid accumulation in Anoectochilus roxburghii during different growth periods [J]. Biotechnol Bull, 2024, 40(10): 262-274. | |
| [10] | Xiao JP, Xu XY, Li MX, et al. Regulatory network characterization of anthocyanin metabolites in purple sweetpotato via joint transcriptomics and metabolomics [J]. Front Plant Sci, 2023, 14: 1030236. |
| [11] | Xiao YC, Tang YL, Huang XH, et al. Integrated transcriptomics and metabolomics analysis reveal anthocyanin biosynthesis for petal color formation in Catharanthus roseus . [J]. Agronomy, 2023, 13(9): 2290. |
| [12] | 杨运良, 苏彩虹, 李红义, 等. 综合代谢组学和转录组学分析揭示火龙果不同发育阶段的潜在颜色变化 [J]. 热带作物学报, 2022, 43(2): 225-234. |
| Yang YL, Su CH, Li HY, et al. Integrated metabolomic and transcriptomic analyses revealing potential color changes during different developmental stages of dragon fruit [J]. Chin J Trop Crops, 2022, 43(2): 225-234. | |
| [13] | Kanehisa M, Goto S. KEGG Kyoto encyclopedia of genes and genomes [J]. Nucleic Acids Res, 2000, 28(1): 27-30. |
| [14] | Ji XL, Ren J, Zhang YX, et al. Integrated analysis of the metabolome and transcriptome on anthocyanin biosynthesis in four developmental stages of Cerasus humilis peel coloration [J]. Int J Mol Sci, 2021, 22(21): 11880. |
| [15] | Chen K, Liu J, Ji RF, et al. Biogenic synthesis and spatial distribution of endogenous phytohormones and ginsenosides provide insights on their intrinsic relevance in Panax ginseng [J]. Front Plant Sci, 2019, 9: 1951. |
| [16] | 张新业, 苏彦苹, 朱姝, 等. 异源表达菊芋HtHCT基因对受体植物木质素相关生理生化指标的影响 [J]. 西北农业学报, 2022, 31(1): 63-71. |
| Zhang XY, Su YP, Zhu S, et al. Effect of heterologous expression of HtHCT gene from Helianthus tuberosus on lignin-related physiological and biochemical indicators of recipient plants [J]. Acta Agric Boreali Occidentalis Sin, 2022, 31(1): 63-71. | |
| [17] | Mao YY, Luo JJ, Cai ZP. Biosynthesis and regulatory mechanisms of plant flavonoids: a review [J]. Plants, 2025, 14(12): 1847. |
| [18] | 段玥彤, 王鹏年, 张春宝, 等. 植物黄烷酮-3-羟化酶基因研究进展 [J]. 生物技术通报, 2022, 38(6): 27-33. |
| Duan YT, Wang PN, Zhang CB, et al. Research progress in plant flavanone-3-hydroxylase gene [J]. Biotechnol Bull, 2022, 38(6): 27-33. | |
| [19] | 刘卫平, 任亚超, 杨敏生, 等. ‘冰川红叶’小檗对遮荫的生理响应及转录组分析 [J]. 植物生理学报, 2023, 59(5): 977-996. |
| Liu WP, Ren YC, Yang MS, et al. Physiological response and transcriptome analyses of Berberis thunbergii ‘Bingchuanhongye’ to shading [J]. Plant Physiol J, 2023, 59(5): 977-996. | |
| [20] | 薛晓敏. 套袋苹果果皮光照诱导后黑暗着色机理解析 [D]. 杨凌: 西北农林科技大学, 2021. |
| Xue XM. Analysis of dark coloring mechanism of bagged apple peel induced by light [D]. Yangling: Northwest A & F University, 2021. | |
| [21] | 乔军, 王利英, 刘婧, 等. 基于转录组测序的茄子萼下果色光敏相关基因表达分析 [J]. 园艺学报, 2022, 49(11): 2347-2356. |
| Qiao J, Wang LY, Liu J, et al. Expression analysis of genes related to photosensitive color under the caylx in eggplant based on transcriptome sequencing [J]. Acta Hortic Sin, 2022, 49(11): 2347-2356. | |
| [22] | 刘璐瑶, 曹倩文, 马晓鸽, 等. 不同生长期棉花叶片中类黄酮代谢物的变化与分布 [J]. 棉花学报, 2025, 37(1): 1-12. |
| Liu LY, Cao QW, Ma XG, et al. Changes and distribution of flavonoid metabolites in cotton leaves at different growth stages [J]. Cotton Sci, 2025, 37(1): 1-12. | |
| [23] | Yi DB, Zhang HN, Lai B, et al. Integrative analysis of the coloring mechanism of red Longan pericarp through metabolome and transcriptome analyses [J]. J Agric Food Chem, 2021, 69(6): 1806-1815. |
| [24] | 钱婕妤. 百日草花青素苷代谢的分子机制 [D]. 杭州: 浙江农林大学, 2022. |
| Qian JY. Molecular mechanism of anthocyanin metabolism in Zinnia elegans [D]. Hangzhou: Zhejiang A & F University, 2022. | |
| [25] | 齐昕宇. 燕子花花色成分鉴定及IlF3'H、IlF3'5'H基因克隆和表达模式研究 [D]. 哈尔滨: 东北林业大学, 2021. |
| Qi XY. Identification of perianth color components, and cloning and expressive pattern of IlF3'H, IlF3'5'H genes of iris laevigata [D]. Harbin: Northeast Forestry University, 2021. | |
| [26] | 姜丽娜. 金花茶花色形成代谢机理及关键基因功能研究 [D]. 北京: 中国林业科学研究院, 2020. |
| Jiang LN. Study on flower color formation metabolism mechanism and key genes function of Camellia nitidissima [D]. Beijing: Chinese Academy of Forestry, 2020. | |
| [27] | An Y, Li N, Zhang RL, et al. Identification and characterization of DFR gene family and cloning of candidate genes for anthocyanin biosynthesis in pepper (Capsicum annuum L.) [J]. BMC Plant Biol, 2025, 25(1): 830. |
| [28] | 李亚丽, 李欣, 肖婕, 等. 二氢黄酮醇-4-还原酶在花青素合成中的功能及调控研究进展 [J]. 西北植物学报, 2018, 38(1): 187-196. |
| Li YL, Li X, Xiao J, et al. Function and regulation characterization of dihydroflavonol 4-reductase in anthocyanin biosynthesis [J]. Acta Bot Boreali Occidentalia Sin, 2018, 38(1): 187-196. | |
| [29] | Luo P, Ning GG, Wang Z, et al. Disequilibrium of flavonol synthase and dihydroflavonol-4-reductase expression associated tightly to white vs. red color flower formation in plants [J]. Front Plant Sci, 2016, 6: 1257. |
| [30] | Zhang J, Xu HF, Wang N, et al. The ethylene response factor MdERF1B regulates anthocyanin and proanthocyanidin biosynthesis in apple [J]. Plant Mol Biol, 2018, 98(3): 205-218. |
| [31] | 伍小方, 高国应, 左倩, 等. FtMYB1转录因子调控苦荞毛状根黄酮醇合成的机理研究 [J]. 植物遗传资源学报, 2020, 21(5): 1270-1278. |
| Wu XF, Gao GY, Zuo Q, et al. Deciphering the functional basis of FtMYB1 transcription factor in flavonol biosynthesis of Tartary buckwheat hairy root [J]. J Plant Genet Resour, 2020, 21(5): 1270-1278. | |
| [32] | Erika Cavallini JTM. The phenylpropanoid pathway is controlled at different branches by a set of R2R3-MYB C2 repressors in grapevine [J]. Plant Physiol, 2015, 167(4): 1448-1470. |
| [33] | 刘中帅, 袁义杭, 张通, 等. 蓝莓转录因子VcMYB21在果实着色及幼苗UV处理中的响应 [J]. 植物生理学报, 2017, 53(1): 115-125. |
| Liu ZS, Yuan YH, Zhang T, et al. Expression characteristics of the transcription factor VcMYB21 in blueberry fruit coloration and response to UV in seedling [J]. Plant Physiol J, 2017, 53(1): 115-125. | |
| [34] | 窦立雯. 杨树转录因子MYB93负调控类黄酮和木质素合成的分子机制研究 [D]. 重庆: 西南大学, 2019. |
| Dou LW. The negative regulational molecular mechanism of the poplar transcription factor MYB93 involved in flavonoids and lignin biosynthesis [D]. Chongqing: Southwest University, 2019. | |
| [35] | 胡若群, 曾菁菁, 梁婉凤, 等. 转录组和代谢组联合分析探究不同遮光条件下金线莲类胡萝卜素合成代谢机制 [J]. 生物技术通报, 2025, 41(5): 231-243. |
| Hu RQ, Zeng JJ, Liang WF, et al. Integrated transcriptome and metabolome analysis to explore the carotenoid synthesis and metabolism mechanism in Anoectochilus roxburghii under different shading conditions [J]. Biotechnol Bull, 2025, 41(5): 231-243. | |
| [36] | 何磊, 潘秋红. 激素调控葡萄果实类黄酮代谢的研究进展 [J]. 热带生物学报, 2016, 7(4): 522-529. |
| He L, Pan QH. Research advances in regulation of flavonoid metabolism by plant hormones in grape berry [J]. J Trop Biol, 2016, 7(4): 522-529. | |
| [37] | 周琳, 袁梦, 齐宇, 等. 牡丹花青素苷合成关键基因PsDFR启动子活性分析 [J]. 林业科学研究, 2024, 37(2): 16-26. |
| Zhou L, Yuan M, Qi Y, et al. Promoter functional analysis of the key gene PsDFR involved in Paeonia suffruticosa anthocyanin biosynthesis [J]. For Res, 2024, 37(2): 16-26. |
| [1] | 刘语诗, 李镇, 邹宇琛, 汤维维, 李彬. 药用植物空间代谢组学研究进展[J]. 生物技术通报, 2025, 41(9): 22-31. |
| [2] | 刘建国, 刘格儿, 郭颖欣, 王斌, 王玉昆, 卢金凤, 黄文庭, 朱云娜. 转录组和代谢组联合解析‘桂柚1号’和‘沙田柚’果实品质差异[J]. 生物技术通报, 2025, 41(9): 168-181. |
| [3] | 刘泽洲, 段乃彬, 岳丽昕, 王清华, 姚行浩, 高莉敏, 孔素萍. 大蒜叶片蜡质成分分析及蜡质缺失基因Ggl-1筛选[J]. 生物技术通报, 2025, 41(9): 219-231. |
| [4] | 闫梦阳, 梁晓阳, 戴君昂, 张妍, 关团, 张辉, 刘良波, 孙志华. 阿莫西林降解菌的筛选及降解机制研究[J]. 生物技术通报, 2025, 41(9): 314-325. |
| [5] | 张雅祺, 王芹芹, 沈夏, 李旭苗, 高敏, 李军, 李辰, 王慧. 食管鳞状细胞癌早期进展风险的代谢物预警模型[J]. 生物技术通报, 2025, 41(9): 335-344. |
| [6] | 刘佳丽, 宋经荣, 赵文宇, 张馨元, 赵子洋, 曹一博, 张凌云. 蓝莓R2R3-MYB基因鉴定及类黄酮调控基因表达分析[J]. 生物技术通报, 2025, 41(9): 124-138. |
| [7] | 白雨果, 李婉迪, 梁建萍, 石志勇, 卢庚龙, 刘红军, 牛景萍. 哈茨木霉T9131对黄芪幼苗的促生机理[J]. 生物技术通报, 2025, 41(8): 175-185. |
| [8] | 柴军发, 洪波, 贾彦霞. 转录组和代谢组联合分析三株蜡蚧轮枝菌菌株毒力差异[J]. 生物技术通报, 2025, 41(8): 311-321. |
| [9] | 王月琛, 韩鑫骐, 魏文敏, 崔兆兰, 罗阳美, 陈鹏如, 王海岗, 刘龙龙, 张莉, 王纶. 黍稷落粒的生物学基础研究及落粒调控基因的鉴定[J]. 生物技术通报, 2025, 41(7): 164-171. |
| [10] | 李成花, 豆飞飞, 任毓昭, 刘彩霞, 刘凤楼, 王掌军, 李清峰. 外施水杨酸对白粉菌侵染小麦的影响及白粉菌转录组分析[J]. 生物技术通报, 2025, 41(7): 272-280. |
| [11] | 郭秀娟, 冯宇, 吴瑞香, 王利琴, 杨建春. Ca2+处理对胡麻种子萌发影响的转录组分析[J]. 生物技术通报, 2025, 41(7): 139-149. |
| [12] | 蒋天威, 马培杰, 李亚娇, 陈才俊, 刘晓霞, 王小利. 二穗短柄草对光周期的代谢响应分析[J]. 生物技术通报, 2025, 41(7): 237-247. |
| [13] | 张越, 毕钰, 慕雪男, 郑子薇, 王志刚, 徐伟慧. 小麦赤霉病拮抗菌JB7的生防特性[J]. 生物技术通报, 2025, 41(7): 261-271. |
| [14] | 刘园园, 陈析丰, 钱前, 高振宇. 水稻穗发育调控的分子机制研究进展[J]. 生物技术通报, 2025, 41(5): 1-13. |
| [15] | 胡若群, 曾菁菁, 梁婉凤, 曹佳玉, 黄小苇, 梁晓英, 仇明月, 陈莹. 转录组和代谢组联合分析探究不同遮光条件下金线莲类胡萝卜素合成代谢机制[J]. 生物技术通报, 2025, 41(5): 231-243. |
| 阅读次数 | ||||||
|
全文 |
|
|||||
|
摘要 |
|
|||||