Biotechnology Bulletin ›› 2026, Vol. 42 ›› Issue (3): 324-337.doi: 10.13560/j.cnki.biotech.bull.1985.2025-0274

Previous Articles     Next Articles

Identification and Expression Analysis of WD40 Gene Family in Grape

ZHANG Gao-xiang(), WU Yu-bi, GUO Ya-jing, JI Wei(), YANG Zhong-yi()   

  1. College of Horticulture, Shanxi Agricultural University, Taigu 030800
  • Received:2025-03-14 Online:2026-03-26 Published:2026-04-23
  • Contact: JI Wei, YANG Zhong-yi E-mail:1450735446@qq.com;jiweiputao@163.com;yang_zhongyi092@163.com

Abstract:

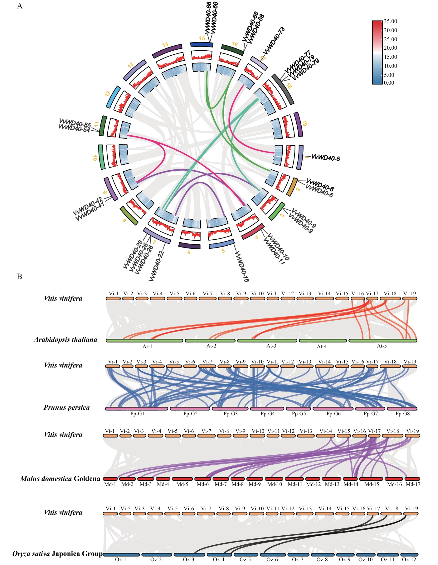
Objective The WD40 superfamily is widely present in eukaryotes and serves as a basic subunit of protein complexes. WD40 proteins play important regulatory roles in plant development and physiology. This study aims to analyze the sequence structure and physicochemical properties of VvWD40 gene family members in grapes, understand the role of grape WD40 genes in fruit development, and provide genetic resources for grape molecular breeding. Method Based on the grape genome information, bioinformatics methods were used to identify the VvWD40 family, and to analyze the physicochemical properties, chromosomal distribution, gene structure, conserved protein structures, phylogenetic evolution, cis-acting elements in the promoter, and tissue expression characteristics of the family members. Further, transcriptome and RT-qPCR were combined to analyze the expression patterns of VvWD40 genes in different developmental stages of ‘Zaoheibao’ grapes. Result A total of 86 WD40 genes were identified in the grape genome and classified into 7 groups through phylogenetic analysis. A total of 12 pairs of collinear gene pairs were identified in the grape. Ka/Ks analysis indicated that they mainly experienced purifying selection during evolution. The cis-acting element analysis showed that the VvWD40 gene family contained hormone and stress response cis-acting elements, which were closely related to grape fruit development. Among them, VvWD40-62/84 contained flavonoid-synthezing elements, suggesting that they might be related to anthocyanin synthesis. The expression profiles of 4 different stages of ‘Zaoheibao’ grape were analyzed, and it was found that most VvWD40 were expressed during fruit development. The expressions of 8 genes during the development of ‘Zaoheibao’ grape were verified by RT-qPCR. The expressions of VvWD40-34/49 genes were relatively low at the early stage of grape fruit development and the highest at the mature stage, indicating that these two genes might play a key role in the color change process of grape fruit development. Conclusion The 86 VvWD40 genes are identified, which are unevenly distributed on 19 chromosomes. Most VvWD40 show significant expression variations during grape fruit development, suggesting their important roles in grape growth and development.

Key words: Vitis vinifera L., WD40 gene, gene family, bioinformatics analysis, fruit development, expression analysis