• 微生物组学专题 • 下一篇
王宇1,2(
), 廖永琴2, 贾健鹏1,2, 刘鑫1,2, 施竹丽1,2, 施竹凤2, 普特2, 何飞飞1, 杨佩文2(
)
收稿日期:2025-10-17
出版日期:2026-03-02
通讯作者:
杨佩文,男,博士,研究员,研究方向 :植物病害生物防治;E-mail: pwyang2000@126.com作者简介:王宇,男,硕士研究生,研究方向 :微生物资源的开发与利用;E-mail: 1656416238@qq.com
基金资助:
WANG Yu1,2(
), LIAO Yong-qin2, JIA Jian-peng1,2, LIU Xing1,2, SHI Zhu-li1,2, SHI Zhu-feng2, PU Te2, HE Fei-fei1, YANG Pei-wen2(
)
Received:2025-10-17
Published:2026-03-02
摘要:
目的 阐明具酚酸降解活性的耐盐芽胞杆菌YNK-FB0022对罹病土壤微生物多样性和群落结构的调控作用,验证其对番茄枯萎病的防控效果,为连作番茄枯萎病的生物防控提供理论依据。 方法 本研究采集红河地区频发番茄枯萎病的连作土壤,设置4个室内盆栽试验处理:空白对照组(CK)、添加苯甲酸组(CK1,模拟连作土壤酚酸累积胁迫环境)、添加苯甲酸+YNK-FB0022菌液组(T1)、添加YNK-FB0022菌液组(T2),通过测定番茄枯萎病病情指数与农艺性状,分析土壤理化性质、土壤酶活性及土壤微生物群落结构,结合结构方程模型解析耐盐芽胞杆菌YNK-FB0022对番茄枯萎病的防控作用。 结果 与CK相比,YNK-FB0022菌液处理,显著提高番茄株高(15.92%)、茎粗(10.92%)和根长(11.45%)(P<0.05);与土壤碳、氮、磷循环相关的蔗糖酶、脲酶和酸性磷酸酶活性分别显著提高33.25%、72.06%、74.69%(P<0.05)。T2处理下,细菌α多样性的Ace指数较CK显著提高12.07%,真菌Ace指数和Chao1指数分别显著降低17.83%和16.52%;Beta多样性PCA分析显示,T2处理的细菌和真菌群落与CK、CK1处理显著分离,而CK与CK1处理群落聚集度高、差异不显著(P<0.05)。微生物群落结构结果表明,细菌优势门中放线菌门(Actinobacteriota)和真菌优势门中球囊菌门(Glomeromycota)丰度显著增加,细菌群落结构组成显著影响番茄枯萎病病情指数,且菌株处理增加了细菌网络结构的复杂性;结构方程模型分析结果表明,YNK-FB0022通过改善土壤理化指标、提高土壤酶活性、增强微生物网络结构复杂性从而降低番茄枯萎病病情指数,达到病害防控的效果。 结论 耐盐芽胞杆菌YNK-FB0022通过改善土壤理化性质、提高土壤酶活性、有效调控罹病土壤微生物多样性与群落结构、增加微生物网络结构复杂性,对番茄枯萎病有较好的防控效果,是一株极具潜力的生防菌株。
王宇, 廖永琴, 贾健鹏, 刘鑫, 施竹丽, 施竹凤, 普特, 何飞飞, 杨佩文. 酚酸降解菌耐盐芽胞杆菌YNK-FB0022对番茄枯萎病罹病土壤微生物多样性的影响[J]. 生物技术通报, doi: 10.13560/j.cnki.biotech.bull.1985.2025-1115.
WANG Yu, LIAO Yong-qin, JIA Jian-peng, LIU Xing, SHI Zhu-li, SHI Zhu-feng, PU Te, HE Fei-fei, YANG Pei-wen. Effects of Phenolic Acid-degrading Bacterium Bacillus halotolerans YNK-FB0022 on Microbial Diversity in Soil Infected with Tomato Fusarium Wilt[J]. Biotechnology Bulletin, doi: 10.13560/j.cnki.biotech.bull.1985.2025-1115.
| 指标 Index | CK | CK1 | T1 | T2 |
|---|---|---|---|---|
| pH | 7.66±0.00a | 7.40±0.10a | 7.65±0.01a | 7.65±0.01a |
| 有机质 Organic matter (g/kg) | 35.50±0.23b | 34.92±0.14c | 35.68±0.30b | 36.63±0.20a |
| 全氮 Total nitrogen (g/kg) | 1.60±0.00b | 1.62±0.00a | 1.59±0.02b | 1.55±0.00c |
| 全磷 Total phosphorus (g/kg) | 1.65±0.00b | 1.67±0.00a | 1.67±0.00a | 1.62±0.00b |
| 全钾 Total potassium (g/kg) | 10.79±0.05a | 10.75±0.05a | 10.66±0.11ab | 10.55±0.07b |
| 水解性氮 Hydrolyzed nitrogen (mg/kg) | 113.12±0.00a | 107.83±0.57c | 107.11±0.92c | 107.16±0.00c |
| 有效磷 Available phosphorus (mg/kg) | 68.36±0.92a | 66.47±0.87a | 66.39±0.65a | 63.07±0.39b |
| 速效钾 Fast-acting potassium (mg/kg) | 159.11±2.12b | 146.19±3.80c | 163.23±1.40b | 179.30±1.20a |
| 电导率 Electrical conductivity (μS/cm) | 197.17±0.15a | 175.40±0.53c | 188.40±0.36b | 172.00±0.20 d |
| 交换性钙 Exchangeable calcium (mg/kg) | 3 178.21±14.29b | 3 234.98±2.60a | 3 192.41±17.14ab | 3 101.58±22.49c |
| 交换性镁 Exchangeable magnesium (mg/kg) | 445.73±3.80bc | 461.26±9.93a | 454.64±3.35ab | 453.03±4.98ab |
| 有效铜 Effective copper (mg/kg) | 5.03±0.11a | 4.89±0.15ab | 4.57±0.14ab | 4.73±0.35b |
| 有效锌 Effective zinc (mg/kg) | 3.91±0.08b | 3.65±0.09c | 3.82±0.05b | 4.08±0.04a |
| 有效铁 Effective iron (mg/kg) | 27.55±1.54a | 27.36±0.06b | 27.51±0.49c | 27.74±1.20b |
| 有效锰 Available manganese (mg/kg) | 23.85±0.45a | 22.55±0.91a | 22.53±0.39a | 23.90±0.93a |
| 有效硼 Available boron (mg/kg) | 1.36±0.00c | 1.52±0.00b | 1.59±0.00a | 1.35±0.01c |
| 容重 Bulk density (g/cm³) | 0.96±0.02ab | 0.92±0.06bc | 0.81±0.06 d | 0.86±0.41cd |
| 孔隙度 Porosity (%) | 69.96±0.40a | 65.05±0.15c | 66.78±0.56b | 63.86±0.34 d |
表1 不同处理下土壤理化指标变化
Table 1 Changes in soil physical and chemical indexes under different treatments
| 指标 Index | CK | CK1 | T1 | T2 |
|---|---|---|---|---|
| pH | 7.66±0.00a | 7.40±0.10a | 7.65±0.01a | 7.65±0.01a |
| 有机质 Organic matter (g/kg) | 35.50±0.23b | 34.92±0.14c | 35.68±0.30b | 36.63±0.20a |
| 全氮 Total nitrogen (g/kg) | 1.60±0.00b | 1.62±0.00a | 1.59±0.02b | 1.55±0.00c |
| 全磷 Total phosphorus (g/kg) | 1.65±0.00b | 1.67±0.00a | 1.67±0.00a | 1.62±0.00b |
| 全钾 Total potassium (g/kg) | 10.79±0.05a | 10.75±0.05a | 10.66±0.11ab | 10.55±0.07b |
| 水解性氮 Hydrolyzed nitrogen (mg/kg) | 113.12±0.00a | 107.83±0.57c | 107.11±0.92c | 107.16±0.00c |
| 有效磷 Available phosphorus (mg/kg) | 68.36±0.92a | 66.47±0.87a | 66.39±0.65a | 63.07±0.39b |
| 速效钾 Fast-acting potassium (mg/kg) | 159.11±2.12b | 146.19±3.80c | 163.23±1.40b | 179.30±1.20a |
| 电导率 Electrical conductivity (μS/cm) | 197.17±0.15a | 175.40±0.53c | 188.40±0.36b | 172.00±0.20 d |
| 交换性钙 Exchangeable calcium (mg/kg) | 3 178.21±14.29b | 3 234.98±2.60a | 3 192.41±17.14ab | 3 101.58±22.49c |
| 交换性镁 Exchangeable magnesium (mg/kg) | 445.73±3.80bc | 461.26±9.93a | 454.64±3.35ab | 453.03±4.98ab |
| 有效铜 Effective copper (mg/kg) | 5.03±0.11a | 4.89±0.15ab | 4.57±0.14ab | 4.73±0.35b |
| 有效锌 Effective zinc (mg/kg) | 3.91±0.08b | 3.65±0.09c | 3.82±0.05b | 4.08±0.04a |
| 有效铁 Effective iron (mg/kg) | 27.55±1.54a | 27.36±0.06b | 27.51±0.49c | 27.74±1.20b |
| 有效锰 Available manganese (mg/kg) | 23.85±0.45a | 22.55±0.91a | 22.53±0.39a | 23.90±0.93a |
| 有效硼 Available boron (mg/kg) | 1.36±0.00c | 1.52±0.00b | 1.59±0.00a | 1.35±0.01c |
| 容重 Bulk density (g/cm³) | 0.96±0.02ab | 0.92±0.06bc | 0.81±0.06 d | 0.86±0.41cd |
| 孔隙度 Porosity (%) | 69.96±0.40a | 65.05±0.15c | 66.78±0.56b | 63.86±0.34 d |
图1 不同处理下蔗糖酶(A)、酸性磷酸酶(B)和脲酶(C)活性的变化CK:清水对照;CK1:苯甲酸处理;T1:苯甲酸+菌株YNK-FB0022菌液处理;T2:YNK-FB0022菌液处理;不同字母代表不同的显著性(P<0.05)
Fig. 1 Changes in the activities of sucrase (A), acid phosphatase (B), and urease (C) under different treatmentsCK: Water Control. CK1: Benzoic acid treatment. T1: Benzoic acid + strain YNK-FB0022 treatment. T2: YNK-FB0022 treatment. Different letters represent different significance (P<0.05)
| 处理 Treatment | 株高Plant height (cm) | 茎粗Stem thick (mm) | 根长Root length (cm) | 根重Root weight (g) | 病情指数Disease index | 防效Control effect (%) |
|---|---|---|---|---|---|---|
| CK | 26.20±3.30b | 4.03±0.37b | 7.86±0.09b | 1.23±0.06a | 47.50±0.24a | - |
| CK1 | 24.60±2.95b | 3.97±0.40bc | 5.56±0.64c | 0.98±0.04c | 31.62±0.19b | - |
| T1 | 26.13±3.38b | 4.17±0.37b | 7.92±0.31b | 1.04±0.07bc | 25.52±0.48c | 46.27 |
| T2 | 30.37±3.00a | 4.47±0.44a | 8.76±0.20a | 1.26±0.09a | 20.17±0.19 d | 57.54 |
表2 不同处理对番茄幼苗生长的影响和对番茄枯萎病的防效
Table 2 Effects of different treatments on tomato seedling growth and control of tomato fusarium wilt
| 处理 Treatment | 株高Plant height (cm) | 茎粗Stem thick (mm) | 根长Root length (cm) | 根重Root weight (g) | 病情指数Disease index | 防效Control effect (%) |
|---|---|---|---|---|---|---|
| CK | 26.20±3.30b | 4.03±0.37b | 7.86±0.09b | 1.23±0.06a | 47.50±0.24a | - |
| CK1 | 24.60±2.95b | 3.97±0.40bc | 5.56±0.64c | 0.98±0.04c | 31.62±0.19b | - |
| T1 | 26.13±3.38b | 4.17±0.37b | 7.92±0.31b | 1.04±0.07bc | 25.52±0.48c | 46.27 |
| T2 | 30.37±3.00a | 4.47±0.44a | 8.76±0.20a | 1.26±0.09a | 20.17±0.19 d | 57.54 |
图2 不同理化指标对病情指数的重要性分析、各指标与病情指数相关性分析A:各理化指标随机森林分析;B:AK(速效钾)与病情指数相关性;C:AN(水解性氮)与病情指数相关性;D:AP(有效磷)与病情指数相关性;E:SC(蔗糖酶)与病情指数相关性;F:ACP(酸性磷酸酶)与病情指数相关性;G:UE(脲酶)与病情指数相关性
Fig. 2 Analysis of importance of different physical and chemical indexes to disease index and correlation between each index and disease indexA: Random forest analysis of physical and chemical indicators. B: Correlation between AK (available potassium) and disease index. C: Correlation between AN (Hydrolyzed nitrogen) and disease index. D: Correlation between AP (available phosphorus) and disease index. E: Correlation between SC (Sucrase) and disease index. F: Correlation between ACP (Acid phosphatase) and disease index. G: Correlation between UE (urease) and disease index
处理 Treatment | 细菌多样性 Bacterial diversity | 真菌多样性 Fungal diversity | ||||||
|---|---|---|---|---|---|---|---|---|
| Ace | Chao 1 | Shannon | Simpson 1-D | Ace | Chao 1 | Shannon | Simpson 1-D | |
| CK | 3 371.60±79.05a | 2 969.31±25.94a | 6.28±0.36a | 0.004 1±0.00a | 450.75±21.33a | 446.46±11.58a | 3.21±0.14a | 0.14±0.00a |
| CK1 | 3 319.25±86.47a | 3 143.62±28.47a | 6.36±0.23a | 0.003 4±0.00a | 421.21±18.96a | 425.78±45.36a | 3.58±0.27a | 0.08±0.00a |
| T1 | 3 276.56±32.46a | 3 223.40±32.68a | 6.41±0.05a | 0.004 9±0.00a | 385.00±36.69b | 385.82±24.56b | 3.25±0.34a | 0.07±0.00a |
| T2 | 3 778.66±26.97b | 3 298.09±90.45a | 6.60±0.10a | 0.007 0±0.00a | 370.37±14.89b | 372.70±17.89b | 3.01±0.11a | 0.05±0.00a |
表3 不同处理下细菌真菌多样性指数变化
Table 3 Changes in diversity indexes of bacteria and fungi under different treatments
处理 Treatment | 细菌多样性 Bacterial diversity | 真菌多样性 Fungal diversity | ||||||
|---|---|---|---|---|---|---|---|---|
| Ace | Chao 1 | Shannon | Simpson 1-D | Ace | Chao 1 | Shannon | Simpson 1-D | |
| CK | 3 371.60±79.05a | 2 969.31±25.94a | 6.28±0.36a | 0.004 1±0.00a | 450.75±21.33a | 446.46±11.58a | 3.21±0.14a | 0.14±0.00a |
| CK1 | 3 319.25±86.47a | 3 143.62±28.47a | 6.36±0.23a | 0.003 4±0.00a | 421.21±18.96a | 425.78±45.36a | 3.58±0.27a | 0.08±0.00a |
| T1 | 3 276.56±32.46a | 3 223.40±32.68a | 6.41±0.05a | 0.004 9±0.00a | 385.00±36.69b | 385.82±24.56b | 3.25±0.34a | 0.07±0.00a |
| T2 | 3 778.66±26.97b | 3 298.09±90.45a | 6.60±0.10a | 0.007 0±0.00a | 370.37±14.89b | 372.70±17.89b | 3.01±0.11a | 0.05±0.00a |
图3 不同处理下细菌优势菌门丰度变化(A)、细菌群落主成分分析(B)、细菌优势菌门对病情指数的重要性(C)(P<0.05)
Fig. 3 Abundance of dominant phyla (A), principal component analysis of bacterial community (B) and importance of dominant phyla to disease index under different treatments (C)(P<0.05)
图4 不同处理下真菌优势菌门丰度变化(A)、真菌群落主成分分析(B)、真菌优势菌门对病情指数的重要性(C)
Fig. 4 Change of fungal dominant phylum abundance under different treatments (A), principal component analysis of fungal community (B), and the importance of fungal dominant phylum to disease index (C)
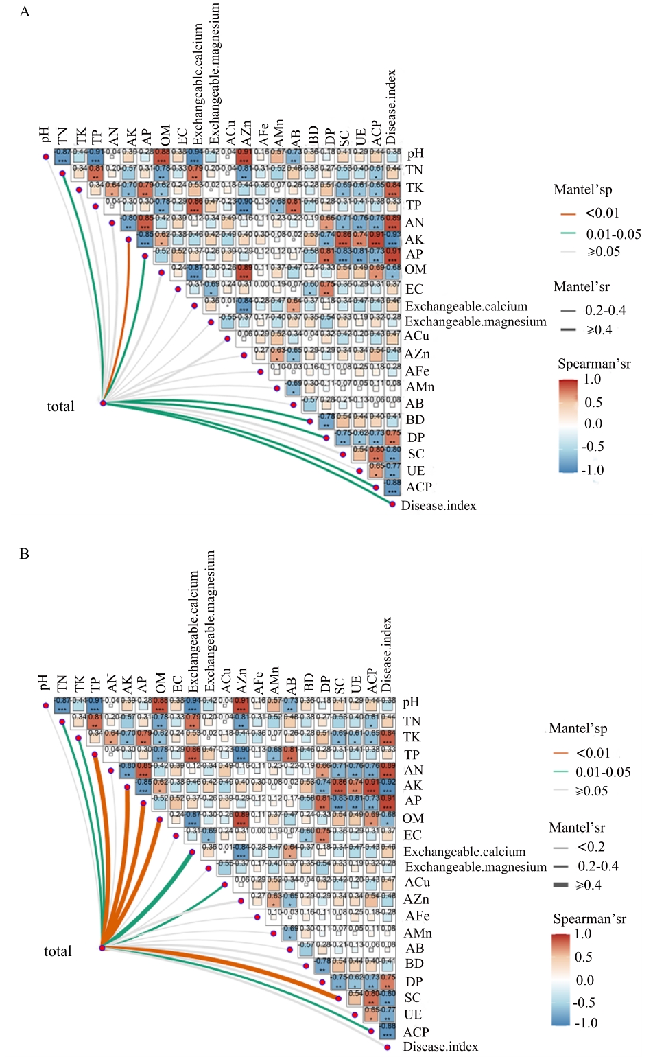
图5 土壤微生物群落结构与土壤环境的相关性分析A:细菌群落结构与土壤指标相关性分析;B:真菌群落结构与土壤指标相关性分析
Fig. 5 Correlation analysis between soil microbial community structure and soil environmentA: Correlation analysis between bacterial community structure and soil index. B: Correlation analysis between fungal community structure and soil index
图6 不同处理下微生物的生态网络结构A:细菌生态网络结构;B:真菌生态网络结构
Fig. 6 Ecological network structure of microorganism under different treatmentsA: Bacterial ecological network structure. B: Fungal ecological network structure
| 处理Treatment | 细菌多样性 Bacterial diversity | 真菌多样性 Fungal diversity | ||||||
|---|---|---|---|---|---|---|---|---|
| CK | CK1 | T1 | T2 | CK | CK1 | T1 | T2 | |
| 节点 Nodes | 49 | 50 | 50 | 50 | 42 | 42 | 44 | 42 |
| 边 Edges | 386 | 406 | 402 | 426 | 70 | 70 | 113 | 69 |
| 网络密度 Network density | 0.387 | 0.389 | 0.408 | 0.587 | 0.146 3 | 0.170 73 | 0.279 07 | 0.142 5 |
| 模块化指数 Modular indices | 0.607 | 0.618 | 0.624 | 0.654 | 0.826 | 0.73 | 0.607 | 0.817 |
| 正连接边 Positive edge | 182 | 210 | 204 | 214 | 37 | 52 | 102 | 55 |
| 负连接边 Negative edge | 204 | 196 | 198 | 212 | 33 | 18 | 11 | 14 |
表4 不同处理下真菌细菌微生态网络结构属性
Table 4 Structural properties of microecological network of fungi and bacteria under different treatments
| 处理Treatment | 细菌多样性 Bacterial diversity | 真菌多样性 Fungal diversity | ||||||
|---|---|---|---|---|---|---|---|---|
| CK | CK1 | T1 | T2 | CK | CK1 | T1 | T2 | |
| 节点 Nodes | 49 | 50 | 50 | 50 | 42 | 42 | 44 | 42 |
| 边 Edges | 386 | 406 | 402 | 426 | 70 | 70 | 113 | 69 |
| 网络密度 Network density | 0.387 | 0.389 | 0.408 | 0.587 | 0.146 3 | 0.170 73 | 0.279 07 | 0.142 5 |
| 模块化指数 Modular indices | 0.607 | 0.618 | 0.624 | 0.654 | 0.826 | 0.73 | 0.607 | 0.817 |
| 正连接边 Positive edge | 182 | 210 | 204 | 214 | 37 | 52 | 102 | 55 |
| 负连接边 Negative edge | 204 | 196 | 198 | 212 | 33 | 18 | 11 | 14 |
图7 番茄枯萎病影响因素SEM模型分析数字代表路径系数大小,*号表示显著性水平,虚线表示无显著影响
Fig. 7 Analysis of influencing factors of tomato fusarium wilt by SEM modelNumbers indicatepath coefficients, asterisks indicate significance level, and dotted lines indicate no significant effects
| [1] | Panke-Buisse K, Poole AC, Goodrich JK, et al. Selection on soil microbiomes reveals reproducible impacts on plant function [J]. ISME J, 2015, 9(4): 980-989. |
| [2] | Wang X, Xiao C, Ji C, et al. Isolation and characterization of endophytic bacteria for controlling root rot disease of Chinese jujube [J]. J Appl Microbiol, 2021, 130(3): 926-936. |
| [3] | 钟淑敏, 廖晓兰. 作物自毒作用研究进展 [J]. 作物研究, 2022, 36(3): 269-274, 286. |
| Zhong SM, Liao XL. Review of research progress on crops autotoxicity [J]. Crop Res, 2022, 36(3): 269-274, 286. | |
| [4] | Zhu W, Liu JW, Ye JL, et al. Effects of phytotoxic extracts from peach root bark and benzoic acid on peach seedlings growth, photosynthesis, antioxidance and ultrastructure properties [J]. Sci Hortic, 2017, 215: 49-58. |
| [5] | 李勇, 王梓, 龙期良, 等. 人参幼根对苯甲酸胁迫的形态学响应及基因差异表达 [J]. 中国现代中药, 2017, 19(7): 995-1000. |
| Li Y, Wang Z, Long QL, et al. Morphological response of ginseng root to benzoic acid and differential genes expression analysis [J]. Mod Chin Med, 2017, 19(7): 995-1000. | |
| [6] | 孙秀, 王秀峰, 魏珉, 等. 肉桂酸降解真菌的筛选及其降解液对黄瓜种子发芽的影响 [J]. 园艺学报, 2014, 41(4): 765-772. |
| Sun X, Wang XF, Wei M, et al. Screening and identification of cinnamic acid-degrading fungis and the effect of degradation liquid on the cucumber germination [J]. Acta Hortic Sin, 2014, 41(4): 765-772. | |
| [7] | 王兴祥, 张桃林, 戴传超, 等. 连作花生土壤障碍原因及消除技术研究进展 [J]. 土壤, 2010, 42(4): 505-512. |
| Wang XX, Zhang TL, Dai CC, et al. Advance in mechanism and countermeasures of peanut succession monocropping obstacles [J]. Soils, 2010, 42(4): 505-512. | |
| [8] | Bennett AJ, Bending GD, Chandler D, et al. Meeting the demand for crop production: the challenge of yield decline in crops grown in short rotations [J]. Biol Rev, 2012, 87(1): 52-71. |
| [9] | 王洁, 王蓓蓓, 尚方剑, 等. 香草兰酚酸类自毒物质降解菌的筛选和鉴定及其抑菌效果 [J]. 热带生物学报, 2022, 13(6): 595-604. |
| Wang J, Wang BB, Shang FJ, et al. Screening, identification and antimicrobial activity of microbial strains degrading autotoxic phenolic acids in the rhizosphere of vanilla [J]. Journal of Tropical Biology, 2022, 13(6): 595-604. | |
| [10] | 王丹丹, 孙丽, 于宏, 等. 花生种子相关促生菌分离鉴定及功能评价 [J]. 微生物学通报, 2023, 50(11): 4852-4862. |
| Wang DD, Sun L, Yu H, et al. Isolation, identification, and functional characterization of plant growth-promoting bacteria from peanut seeds [J]. Microbiol China, 2023, 50(11): 4852-4862. | |
| [11] | 李华玮, 赵绪永, 李鹏坤. 作物连做障碍中酚酸类物质的生物降解研究 [J]. 中国农学通报, 2011, 27(18): 168-173. |
| Li HW, Zhao XY, Li PK. Research on biodegradation effect to phenolic acid in even cook obstacles [J]. Chin Agric Sci Bull, 2011, 27(18): 168-173. | |
| [12] | Shen YX, Shi ZF, Zhao JY, et al. Whole genome sequencing provides evidence for Bacillus velezensis SH-1471 as a beneficial rhizosphere bacterium in plants [J]. Sci Rep, 2023, 13: 20929. |
| [13] | Vurukonda SSKP, Vardharajula S, Shrivastava M, et al. Enhancement of drought stress tolerance in crops by plant growth promoting rhizobacteria [J]. Microbiol Res, 2016, 184: 13-24. |
| [14] | 刘慧迪, 黄继宁, 成志军, 等. 作物镰刀菌枯萎病及其生物防治的研究进展 [J]. 植物医学, 2022, 1(5): 8-22. |
| Liu HD, Huang JN, Cheng ZJ, et al. Research progress on crop Fusarium wilt disease and its biological control [J]. Plant Health Med, 2022, 1(5): 8-22. | |
| [15] | 廖永琴, 王楠, 申云鑫, 等. 三株酚酸降解菌的筛选与鉴定及其生物活性 [J]. 微生物学通报, 2024, 51(6): 2193-2214. |
| Liao YQ, Wang N, Shen YX, et al. phenolic acid-degrading bacterial strains: screening, identification, and biological activities [J]. Microbiol China, 2024, 51(6): 2193-2214. | |
| [16] | 鲍士旦. 土壤农化分析 [M]. 3版. 北京: 中国农业出版社, 2000. |
| Bao SD. Soil and agricultural chemistry analysis [M]. 3rd ed. Beijing: China Agriculture Press, 2000. | |
| [17] | 周旭东, 韩天华, 申云鑫, 等. 4种轮作模式下长期连作烟田土壤微生态的响应特征 [J]. 中国农业科技导报, 2024, 26(3): 174-187. |
| Zhou XD, Han TH, Shen YX, et al. Response characteristics of soil microecology in long-term continuous cropping tobacco field under 4 rotation patterns [J]. J Agric Sci Technol, 2024, 26(3): 174-187. | |
| [18] | 中华人民共和国农业部. 土壤检测 第13部分:土壤交换性钙和镁的测定: [S]. 北京:中国标准出版社,2006. |
| Ministry of Agriculture of the People's Republic of China. Soil Testing.Part 13: Method for determination of soil exchangeable calcium and magnesium: [S]. Beijing: Standards Press of China, 2006. | |
| [19] | Li JY, Zhao QQ, Wuriyanghan H, et al. Biocontrol bacteria strains Y4 and Y8 alleviate tobacco bacterial wilt disease by altering their rhizosphere soil bacteria community [J]. Rhizosphere, 2021, 19: 100390. |
| [20] | 李娜, 信会男, 赖宁, 等. 不同土地利用方式对农田土壤有机碳组分及土壤微生物量碳的影响 [J]. 干旱区研究, 2024, 41(10): 1789-1796. |
| Li N, Xin HN, Lai N, et al. Effects of different land-use methods on the organic carbon composition and soil microbial biomass carbon of farmland soil [J]. Arid Zone Res, 2024, 41(10): 1789-1796. | |
| [21] | 焦硕,戚杰军,刘纪爱,等.旱区土壤微生物组与土壤健康评价 [J]. 土壤学报, 2023, 60(5): 1350-1362. |
| Jiao S, Qi JJ, Liu JA, et al. Soil microbiome and soil health assessment in arid regions [J]. Acta Pedol Sin, 2023, 60(5): 1350-1362. | |
| [22] | 杨颖,郭志英,潘恺,等.基于生态系统多功能性的农田土壤健康评价 [J]. 土壤学报, 2022, 59(2): 461-475. |
| Yang Y, Guo ZY, Pan K, et al. Farmland soil health assessment based on ecosystem multi-functionality [J]. Acta Pedol Sin, 2022, 59(2): 461-475. | |
| [23] | 东秀珠, 蔡妙英. 常见细菌系统鉴定手册 [M]. 北京: 科学出版社, 2001. |
| Dong XZ, Cai MY. Handbook of identification of common bacterial systems [M]. Beijing: Science Press, 2001. | |
| [24] | Jansson JK, Hofmockel KS. Soil microbiomes and climate change [J]. Nat Rev Microbiol, 2020, 18(1): 35-46. |
| [25] | 马慧媛, 黄媛媛, 刘胜尧, 等. 微生物菌剂施用对设施茄子根际土壤养分和细菌群落多样性的影响 [J]. 微生物学通报,2020, 47(1): 140-150. |
| Ma HY, Huang YY, Liu SY, et al. Effects of microbial agents on nutrient and bacterial community diversity in rhizosphere soil of eggplant cultivated in facilities [J]. Microbiol China, 2020, 47(1): 140-150. | |
| [26] | 黄文茂, 韩丽珍, 王欢, 等. 两株芽胞杆菌对花生幼苗生长及其根际土壤微生物群落结构的影响 [J]. 微生物学通报, 2020, 47(11): 3551-3563. |
| Huang WM, Han LZ, Wang H, et al. Effects of two Bacillus spp. strains on the growth of peanut seedling and microbial community structure in rhizosphere soil [J]. Microbiol China, 2020, 47(11): 3551-3563. | |
| [27] | Keshri J, Mody K, Jha B. Bacterial community structure in a semi-arid haloalkaline soil using culture independent method [J]. Geomicrobiol J, 2013, 30(6): 517-529. |
| [28] | 张继东, 张亚雄, 程伟, 等. 生物质炭和有机肥配施对苹果重茬育苗地土壤理化性质和微生物群落特征的影响 [J]. 中国农业科技导报, 2024, 26(8): 213-222. |
| Zhang JD, Zhang YX, Cheng W, et al. Effects of combined application of biochar and organic fertilizer on soil physicochemical properties and microbial community characteristics in apple recropping field [J]. J Agric Sci Technol, 2024, 26(8): 213-222. | |
| [29] | Hannula SE, Boschker HTS, de Boer W, et al. 13C pulse-labeling assessment of the community structure of active fungi in the rhizosphere of a genetically starch-modified potato (Solanum tuberosum) cultivar and its parental isoline [J]. New Phytol, 2012, 194(3): 784-799. |
| [30] | Guseva K, Darcy S, Simon E, et al. From diversity to complexity: Microbial networks in soils [J]. Soil Biol Biochem, 2022, 169: 108604. |
| [31] | Zhang JH. Soil microbial richness predicts ecosystem multifunctionality through co-occurrence network complexity in alpine meadow [J]. Acta Ecol Sin, 2022, 42(7): stxb202108162255. |
| [32] | Liu HW, Zhang XK, Zhang GZ, et al. Partial organic substitution weakens the negative effect of chemical fertilizer on soil micro-food webs [J]. J Integr Agric, 2022, 21(10): 3037-3050. |
| [33] | 雷进田, 刘俊杰, 刘株秀, 等. 保护性耕作增强了真菌群落生态网络稳定性 [J]. 微生物学报, 2023, 63(7): 2835-2847. |
| Lei JT, Liu JJ, Liu ZX, et al. Conservation tillage enhanced the stability of fungal community network [J]. Acta Microbiol Sin, 2023, 63(7): 2835-2847. | |
| [34] | Berry D, Widder S. Deciphering microbial interactions and detecting keystone species with co-occurrence networks [J]. Front Microbiol, 2014, 5: 219. |
| [35] | 孔丽丽, 尹彩侠, 侯云鹏, 等. 松嫩平原水稻高产高效氮肥运筹模式研究 [J]. 植物营养与肥料学报, 2023, 29(8): 1435-1448. |
| Kong LL, Yin CX, Hou YP, et al. Nitrogen fertilizer management for high yield and high efficiency of rice in the Songnen plain [J]. Plant Nutr Fert Sci, 2023, 29(8): 1435-1448. | |
| [36] | Li XG, Chen DL, Carrión VJ, et al. Author Correction: Acidification suppresses the natural capacity of soil microbiome to fight pathogenic Fusarium infections. [J]. Nat Commun, 2023, 14: 6188. |
| [37] | Gao C, Xu L, Montoya L, et al. Co-occurrence networks reveal more complexity than community composition in resistance and resilience of microbial communities [J]. Nat Commun, 2022, 13: 3867. |
| [38] | 刘继培, 汪洪, 李书因, 等. 草浆造纸木质素对土壤性质和小白菜生长的影响 [J]. 农业环境科学学报, 2011, 30(10): 2018-2023. |
| Liu JP, Wang H, Li ST, et al. Soil properties and cabbage growth as influenced by application of lignins derived from straw pulping [J]. Journal of Agro-Environment Science, 2011, 30(10): 2018-2023. |
| [1] | 高欣茹, 许文涛. 萝卜硫素纳米颗粒及其生物学应用[J]. 生物技术通报, 2025, 41(1): 62-73. |
| [2] | 蔡楠, 方静平, 陈必链, 何勇锦. 高值化等鞭金藻固碳研究进展[J]. 生物技术通报, 2024, 40(6): 68-80. |
| [3] | 王楠, 廖永琴, 施竹凤, 申云鑫, 杨童雨, 冯路遥, 矣小鹏, 唐加菜, 陈齐斌, 杨佩文. 三株无量山森林土壤芽孢杆菌鉴定及其生物活性挖掘[J]. 生物技术通报, 2024, 40(2): 277-288. |
| [4] | 吴永娜, 滕文龙, 张磊, 王德富, 牛颜冰. 连翘叶茶对大鼠肝硬化的影响及其机理研究[J]. 生物技术通报, 2024, 40(11): 285-295. |
| [5] | 康晓博, 张璟汐, 卢甜甜, 刘亚月, 周龙建, 张翼. 不同盐度培养下海洋真菌Aspergillus unguis DLEP2008001生物活性及次生代谢组变化[J]. 生物技术通报, 2024, 40(11): 296-311. |
| [6] | 赵睿萌, 王梦雨, 吕国英, 宋婷婷, 张作法. 药用真菌桑黄中多酚类成分药用机理研究进展[J]. 生物技术通报, 2024, 40(11): 3-13. |
| [7] | 游子娟, 陈汉林, 邓辅财. 鱼皮生物活性肽的提取及功能活性研究进展[J]. 生物技术通报, 2023, 39(7): 91-104. |
| [8] | 申云鑫, 施竹凤, 周旭东, 李铭刚, 张庆, 冯路遥, 陈齐斌, 杨佩文. 三株具生防功能芽孢杆菌的分离鉴定及其生物活性研究[J]. 生物技术通报, 2023, 39(3): 267-277. |
| [9] | 汪巧菊, 胡雨萌, 温亚亚, 宋丽, 孟闯, 潘志明, 焦新安. 新型冠状病毒S1蛋白的表达及活性鉴定[J]. 生物技术通报, 2022, 38(3): 157-163. |
| [10] | 颜珲璘, 芦光新, 邓晔, 顾松松, 颜程良, 马坤, 赵阳安, 张海娟, 王英成, 周学丽, 窦声云. 高寒地区根瘤菌拌种对禾/豆混播土壤微生物群落的影响[J]. 生物技术通报, 2022, 38(10): 204-215. |
| [11] | 辛亚芬, 陈晨, 曾泰儒, 杜昭昌, 倪浩然, 钟怡豪, 谭小平, 闫艳红. 青贮添加剂对微生物多样性影响的研究进展[J]. 生物技术通报, 2021, 37(9): 24-30. |
| [12] | 王婷, 杨阳, 李金萍, 杜坤. 转基因作物对土壤微生物群落影响的研究进展[J]. 生物技术通报, 2021, 37(9): 255-265. |
| [13] | 张颖超, 尹守亮, 王一炜, 王学凯, 杨富裕. 木本饲料青贮研究进展[J]. 生物技术通报, 2021, 37(9): 48-57. |
| [14] | 姜富贵, 成海建, 魏晨, 张召坤, 苏文政, 时光, 宋恩亮. 糖蜜添加量对杂交构树青贮发酵品质和微生物多样性的影响[J]. 生物技术通报, 2021, 37(9): 68-76. |
| [15] | 王楠, 苏誉, 刘文杰, 封明, 毛瑜, 张新国. 植物内生菌中抗耐药微生物活性成分的研究进展[J]. 生物技术通报, 2021, 37(8): 263-274. |
| 阅读次数 | ||||||
|
全文 |
|
|||||
|
摘要 |
|
|||||