Biotechnology Bulletin ›› 2026, Vol. 42 ›› Issue (4): 227-238.doi: 10.13560/j.cnki.biotech.bull.1985.2025-0740

Previous Articles     Next Articles

Identification of Litsea cubebaTCP Genes and Their Roles in the Regulation of Terpenoid Biosynthesis

NI Fei-fei1,2(), CHEN Yi-cun1,2, GAO Ming1,2, ZHANG Sheng-jiao3, PENG Fang-you3, CHEN Tao-mei3, ZHAO Yun-xiao1,2(), WANG Yang-dong1,2()   

  1. 1.State Key Laboratory of Tree Genetics and Breeding, Chinese Academy of Forestry, Beijing 100091
    2.Research Institute of Subtropical Forestry, Chinese Academy of Forestry, Hangzhou 311400
    3.Chunan Xin’an River Ecological Development Group Co. Ltd. , Hangzhou 311700
  • Received:2025-07-09 Online:2026-04-26 Published:2026-04-30
  • Contact: ZHAO Yun-xiao, WANG Yang-dong E-mail:nifeifei2042634075@163.com;zyx_yunxiao@caf.ac.cn;wangyangdong@caf.ac.cn

Abstract:

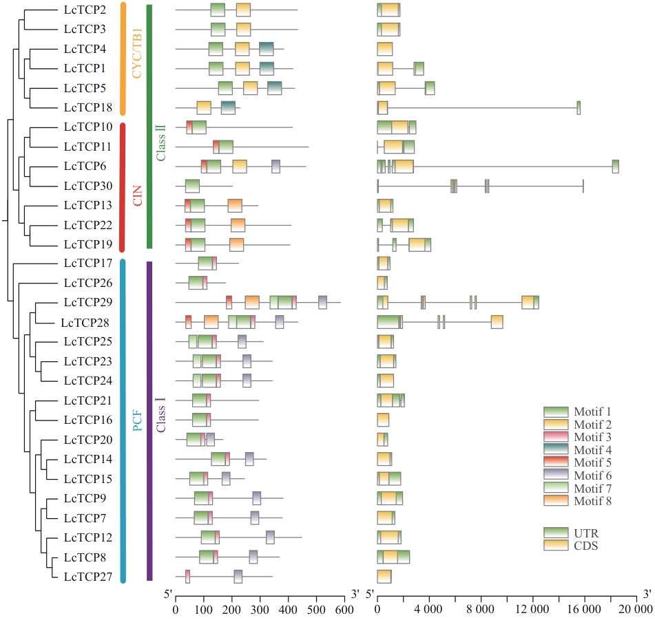
Objective To screen and validate TCP transcription factors potentially involved in regulating terpenoid biosynthesis in Litsea cubeba. Method Based on the whole-genome sequence of L. cubeba and transcriptome data from fruits at different developmental stages, bioinformatics approaches were employed to systematically analyze the physicochemical properties, chromosomal distribution, gene structures, conserved motifs, cis-acting elements, and collinearity of TCP transcription factors. RT-qPCR was applied to examine the expression patterns of CIN subfamily members in different tissues and fruit developmental stages. Subcellular localization of key transcription factors was performed, and their functions were further validated through yeast one-hybrid and transient expression assays. Result A total of 30 TCP gene family members (LcTCPs) were identified, unevenly distributed across nine chromosomes and designated LcTCP1 to LcTCP30. Their open reading frames ranged from 504 to 1 755 bp, with predicted molecular weights of 17 711.98–63 421.45 Da. These genes were classified into three subfamilies via phylogenetic analysis: PCF (17 members), CIN (7 members), and CYC/TB1 (6 members), consistent with the conserved motif patterns. Gene family expansion was mainly driven by whole-genome duplication events, and members within each subfamily had high conservation. RT-qPCR analysis revealed that LcTCP6 and LcTCP11 of the CIN subfamily showed relatively high expression in the fruits and during the peak stage of essential oil biosynthesis, suggesting their potential involvement in terpenoid metabolism. Notably, LcTCP11 showed an expression pattern similar to that of the key terpenoid biosynthetic gene LcDXS5 during fruit development and was localized in the nucleus. Functional assays confirmed that LcTCP11 regulated the expression of LcDXS5. Conclusion Thirty TCP transcription factors were identified from the L. cubeba genome. Among them, LcTCP11 showed co-expression with the key terpenoid biosynthetic gene LcDXS5 and was highly expressed in fruits compared with other tissues, suggesting that LcTCP11 may participate in regulating terpenoid biosynthesis in L. cubeba through regulating LcDXS5.

Key words: Litsea cubeba, TCP transcription factors, LcTCP11, LcDXS5, terpenoid biosynthesis, transcriptional regulation, expression pattern