Biotechnology Bulletin ›› 2026, Vol. 42 ›› Issue (4): 190-201.doi: 10.13560/j.cnki.biotech.bull.1985.2025-0966

Previous Articles     Next Articles

Analysis of Phenotypic Characteristics and Root Transcriptomics of Sugarcane with Different Genotypes

YANG Ting(), YANG Zong-tao, AI Jing, WANG Yu-tong, LI Yan-ye, DENG jun, LIU Jia-yong, ZHAO Yong(), ZHANG Yue-bin   

  1. 1.National Key Laboratory for Tropical Crop Breeding, Kunming 650000
    2.Sugarcane Research Institute, Yunnan Academy of Agricultural Sciences, Kaiyuan 661699
  • Received:2025-09-09 Online:2026-04-26 Published:2026-02-09
  • Contact: ZHAO Yong E-mail:1146824026@qq.com;18087395132@163.com

Abstract:

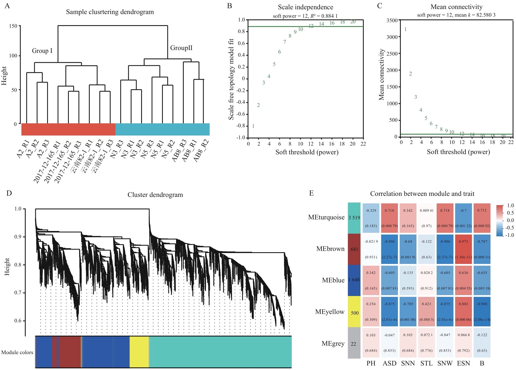
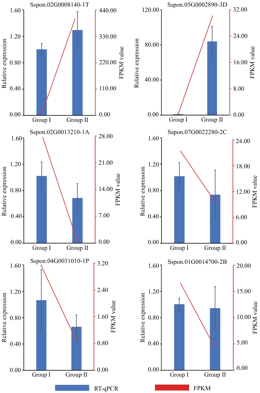
Objective To clarify the phenotypic variation pattern of sugarcane germplasm resources and the regulatory mechanism of key genes, and provide molecular targets for the directional breeding of nitrogen-efficient varieties. Method Seventeen sugarcane genotype materials with clear genetic backgrounds were used as the research objects. Seven agronomic traits such as plant height, stem diameter, and single-stem weight were systematically measured to evaluate their genetic diversity. Phenotypic groups were divided by cluster analysis, and a total of six extreme materials from two groups were selected for root transcriptome sequencing. The DESeq2 software was used to screen differentially expressed genes (DEGs), and GO and KEGG functional enrichment analyses were performed. Weighted gene co-expression network analysis (WGCNA) was used to mine core genes related to group differentiation, and their expression patterns were verified by RT-qPCR. Furthermore, the differences in nitrogen absorption and utilization abilities of the two types of materials were verified through a ¹⁵N isotope absorption experiment. Result The phenotypic variation coefficients of 17 materials ranged from 0.10 to 0.84, and the genetic diversity indices were between 2.55 and 2.83. By cluster analysis they were divided into Group Ι (7 materials) and Group Ⅱ (10 materials). The two groups showed significant differences in traits such as stem diameter (1.12 cm vs. 1.39 cm), number of effective stems (28.0 vs 15.1), and brix (11.1 vs 14.9). Transcriptome analysis identified a total of 9 724 differentially expressed genes (DEGs), which were significantly enriched in pathways such as linoleic acid metabolism (ko00591), flavonoid biosynthesis (ko00941), α-linolenic acid metabolism (ko00592), glutathione metabolism (ko00480), glycolysis/gluconeogenesis (ko00010), glyoxylate and dicarboxylate metabolism (ko00630), starch and sucrose metabolism (ko00500), and ether lipid metabolism (ko00565). Via WGCNA the 10 hub genes were identified significantly associated with phenotypes, including Sspon.02G0013210-1A (AP2 transcription factor), Sspon.02G0008140-1T (GTP-binding protein), etc. The ¹⁵N absorption experiment showed that the materials in Group II had a stronger nitrogen absorption capacity, while the materials in Group I presented higher nitrogen accumulation characteristics. Conclusion Wild species materials adapt to low-nitrogen environments by increasing the number of effective stems, while hybrid materials achieve biomass and sugar accumulation by enhancing nitrogen absorption and utilization efficiency. The coordinated regulation of carbon and nitrogen metabolism and redox balance by key genes is an important molecular basis for the formation of nitrogen efficiency in sugarcane.

Key words: sugarcane (Saccharum spp.), phenotypic diversity, transcriptome, nitrogen metabolism, WGCNA, nitrogen absorption and utilization, DEGs, hub genes