生物技术通报 ›› 2026, Vol. 42 ›› Issue (2): 228-238.doi: 10.13560/j.cnki.biotech.bull.1985.2025-0579
收稿日期:2025-06-05
出版日期:2026-02-26
发布日期:2026-03-17
通讯作者:
孙计平,女,博士,副研究员,研究方向 :烟草遗传育种;E-mail: sunjiping2002@126.com作者简介:王亚乐,女,硕士,研究实习员,研究方向 :烟草遗传育种;E-mail: yms_0905@126.com
基金资助:
WANG Ya-le(
), LI Xue-jun, SUN Ji-ping(
), SUN Huan
Received:2025-06-05
Published:2026-02-26
Online:2026-03-17
摘要:
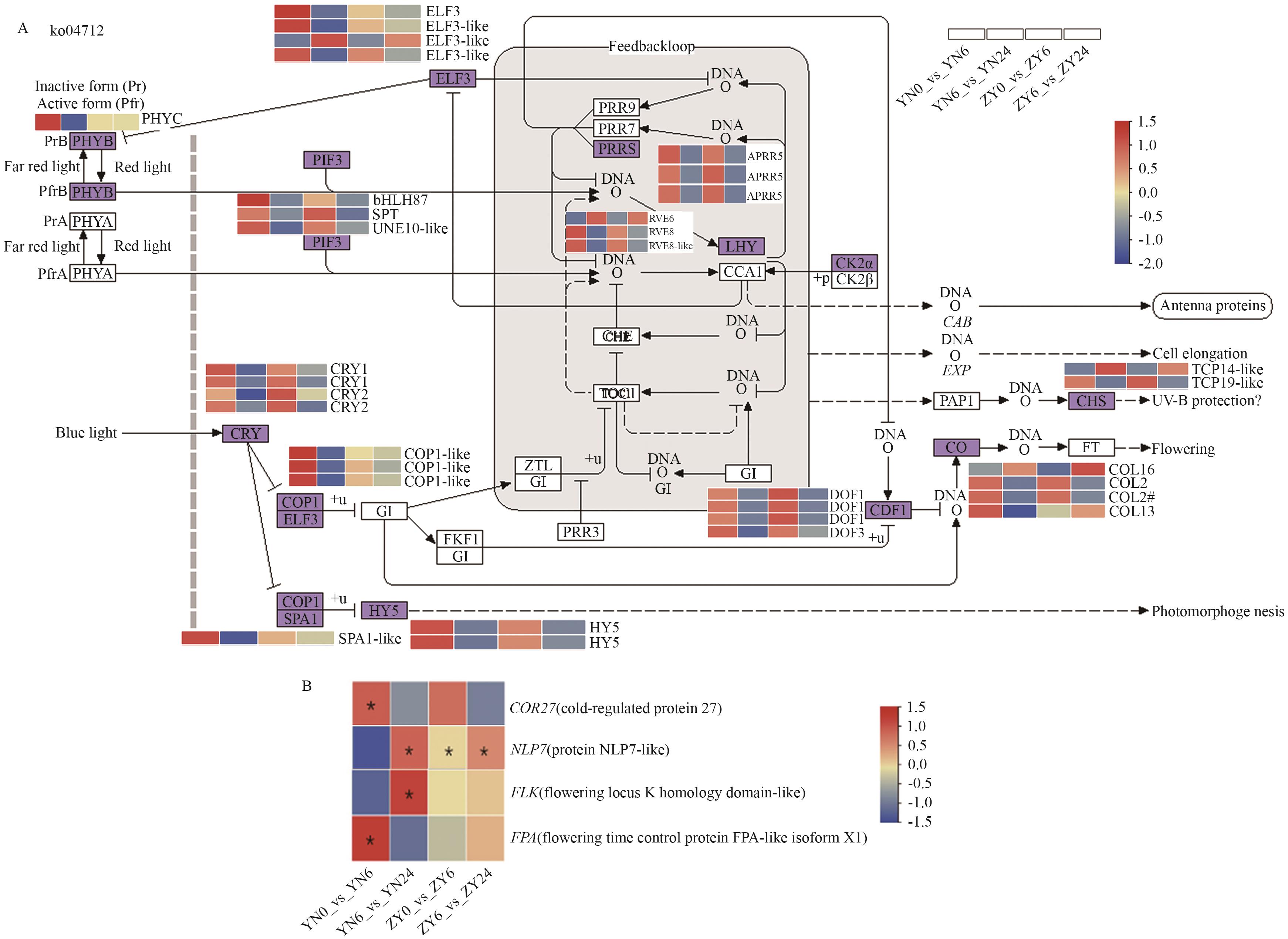
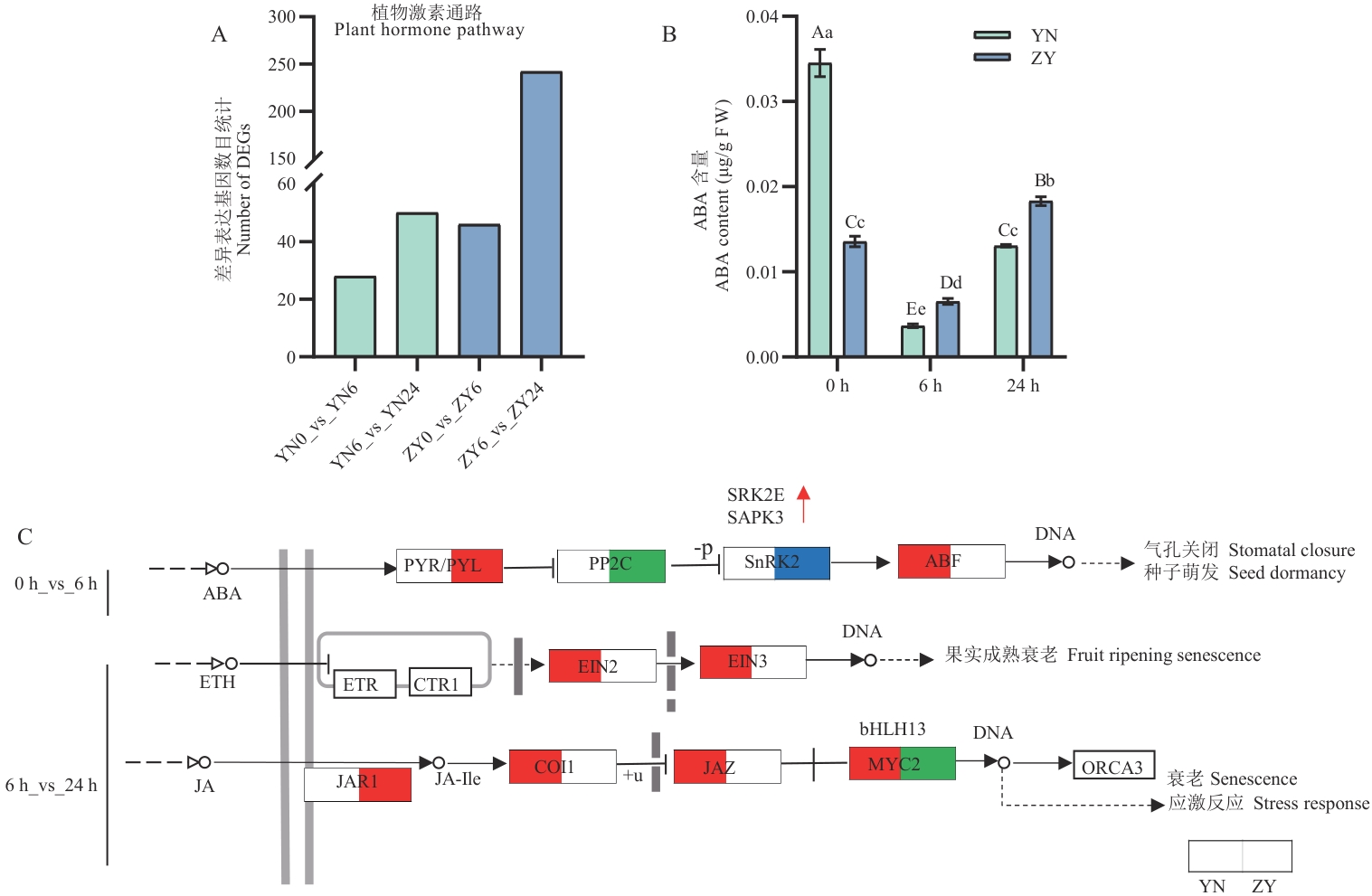
目的 豫浓香201是利用0.6% EMS诱变中烟100自交6代选育获得的烤烟新品种,其抗病性好、品质优良,但大田表现低温敏感易早花特征,探究豫浓香201低温敏感形成的分子机制。 方法 以豫浓香201和中烟100为供试材料,4 ℃胁迫0、6和24 h观察其生长状态,测定H2O2含量、脯氨酸含量、抗氧化酶活性和内源ABA含量等生理指标,联合转录组学开展低温响应分子机制探究。 结果 与中烟100相比,4 ℃ 24 h豫浓香201严重萎蔫。低温处理后,中烟100内H2O2含量、脯氨酸含量、SOD和POD抗氧化酶明显升高,且持续低温内源ABA含量显著增加;豫浓香201细胞内H2O2含量极显著升高、脯氨酸含量、SOD和POD抗氧化酶无明显升高,且内源ABA含量明显降低。低温6 h,中烟100和豫浓香201参与低温响应的差异表达基因(DEGs)数目分别为4 314、3 769;低温24 h,中烟100和豫浓香201的DEGs分别为17 618、14 293。KEGG富集显示,低温胁迫下,两品种参与淀粉-蔗糖代谢通路的DEGs数量相当,中烟100 中DEGs参与植物激素转导通路较多,豫浓香201 DEGs参与植物昼夜节律通路较多。低温处理后,中烟100中可溶性糖相关基因SUS、TPP,α-淀粉酶基因AMY3,ABA通路相关基因SRK2E、SAPK3均上调表达,有助于增强抗寒性;豫浓香201中开花途径相关基因ELF3、FLK,冷调节基因COR27,光形态建成核心调控因子COP1与CBF负调节因子EIN3均表达上调。 结论 低温后,中烟100激活复杂而广泛的抗寒防御通路,而豫浓香201抗氧化酶系统调节能力不足,致使ROS清除系统减弱,对低温更敏感。
王亚乐, 李雪君, 孙计平, 孙焕. 烟草豫浓香201对低温胁迫的生理响应及转录组分析[J]. 生物技术通报, 2026, 42(2): 228-238.
WANG Ya-le, LI Xue-jun, SUN Ji-ping, SUN Huan. Physiological Response and Transcriptome Analysis of Tobacco Yunongxiang 201 to Low Temperature Stress[J]. Biotechnology Bulletin, 2026, 42(2): 228-238.
| 基因名称 Name | 上游引物序列 Forward primer sequences(5′-3′) | 下游引物序列 Reverse primer sequences(5′-3′) |
|---|---|---|
| NtFLK | TAGGGACGGTGCTCAATTCAA | GGACATTACCAGCGTCTTGC |
| NtEIN3 | AGCCTCGTCAACAACCTAGC | TGTTGGTGTCCCCGAAGATG |
| NtSUS | AGTTCACCACTACAAGGGCAAGA | AGGGGAAAGGGTAGTGAGGTATT |
| NtTPP | GGATTCGGATGCTAAAGCGG | TACTTGTGATGAGTTGGAGATGA |
| NtTIFY10A | TGGAAACCAAACAACTACTACTATG | GTCATTTGTGCCTTTTCTGGTT |
| NtSAPK3 | GAGGTCTTGGTAACTCCATCG | CACATATTTTTACACGTGGTGAAGC |
| NtCOP1 | ACCTGGACAGGCAATAGCAAG | TCTTCAAGTCCCGCAGAATAAC |
| NtbHLH13 | CGAGGATGGGGCTCAACAA | ATAACCACAAATGCTTACCCG |
| L25 | CCCCTCACCACAGAGTCTGC | AAGGGTGTTGTTGTCCTCAATCTT |
表1 RT-qPCR检测的引物序列
Table 1 Primer sequences detected by RT-qPCR
| 基因名称 Name | 上游引物序列 Forward primer sequences(5′-3′) | 下游引物序列 Reverse primer sequences(5′-3′) |
|---|---|---|
| NtFLK | TAGGGACGGTGCTCAATTCAA | GGACATTACCAGCGTCTTGC |
| NtEIN3 | AGCCTCGTCAACAACCTAGC | TGTTGGTGTCCCCGAAGATG |
| NtSUS | AGTTCACCACTACAAGGGCAAGA | AGGGGAAAGGGTAGTGAGGTATT |
| NtTPP | GGATTCGGATGCTAAAGCGG | TACTTGTGATGAGTTGGAGATGA |
| NtTIFY10A | TGGAAACCAAACAACTACTACTATG | GTCATTTGTGCCTTTTCTGGTT |
| NtSAPK3 | GAGGTCTTGGTAACTCCATCG | CACATATTTTTACACGTGGTGAAGC |
| NtCOP1 | ACCTGGACAGGCAATAGCAAG | TCTTCAAGTCCCGCAGAATAAC |
| NtbHLH13 | CGAGGATGGGGCTCAACAA | ATAACCACAAATGCTTACCCG |
| L25 | CCCCTCACCACAGAGTCTGC | AAGGGTGTTGTTGTCCTCAATCTT |
图1 豫浓香201和中烟100对低温的耐性差异A-C:豫浓香201和中烟100 4 ℃处理0(A)、6(B)和24 h (C) 表型,标尺:2 cm;D:豫浓香201和中烟100 4 ℃处理前后生理指标图。不同大写字母表示极显著差异(P<0.01),不同小写字母表示显著差异(P<0.05)
Fig. 1 Different tolerance of Yunongxiang 201 and Zhongyan 100 to cold stressA-C: The phenotypes of 0 h (A), 6 h (B) and 24 h (C) at 4 ℃ in Yunongxiang 201 and Zhongyan 100. Bar=2 cm. D: Physiological index of Yunongxiang 201 and Zhongyan 100 before and after 4 ℃ treatment. Different uppercase letters indicate significant differences (P<0.01), different lowercase letters indicate significant differences (P<0.05)
图4 豫浓香201和中烟100植物激素通路差异基因的表达分析A:植物激素通路不同时间点差异表达基因数目统计;B:不同时间点叶片ABA含量;C:KEGG植物激素通路注释图。红色表示基因上调表达,绿色表示基因下调表达,蓝色表示部分基因在0 h_vs_6 h存在上调或下调表达;信号通路每个节点左边代表豫浓香201(YN),右边代表中烟100(ZY)
Fig. 4 Expression analysis of DEGs in plant hormone pathway in Yunongxiang 201 and Zhongyan 100A: Statistics of DEGs in plant hormone pathway at different time points. B: ABA content in leaves at different time points. C: The map of KEGG in plant hormone pathway. Red indicates up-regulated expression gene, green indicates down-regulated expression gene, and blue indicates partial genes up or down-regulated expression at 0 h_vs_6 h. The left side indicates Yunongxiang 201(YN) and the right side indicates Zhongyan 100(ZY) at each node in plant hormone pathway
图5 豫浓香201和中烟100淀粉-蔗糖代谢通路相关酶基因的表达分析A:不同时间点差异表达基因数量统计;B:淀粉-蔗糖代谢通路相关酶基因的表达热图,热图中星号表示FDR<0.05,下同
Fig. 5 Expression analysis of enzyme genes related to starch-sucrose metabolic pathways in Yunongxiang 201 and Zhongyan 100A: Statistics of DEGs at different time points. B: Expression heat map of related enzyme genes in starch-sucrose metabolic pathway. Asterisk indicates FDR<0.05 in heat map, the same below
| [1] | 周培禄. 低温诱导苗期烟草叶片酚类物质合成的分子机制研究 [D]. 北京: 中国农业科学院, 2019. |
| Zhou PL. Molecular mechanism of low temperature induced synthesis of polyphenols in tobacco leaves at seedling stage [D]. Beijing: Chinese Academy of Agricultural Sciences, 2019. | |
| [2] | 向世鹏. 烟草苗期耐冷性评价及分子表达研究 [D]. 长沙: 湖南农业大学, 2018. |
| Xiang SP. Study on the cold tolerance evaluation and molecular expression in tobacco seedling stage [D]. Changsha: Hunan Agricultural University, 2018. | |
| [3] | 曾洪学, 屈兴红. 低温胁迫对3份葛种质萌发过程中脯氨酸和抗坏血酸-谷胱甘肽循环代谢的影响 [J]. 浙江农业学报, 2024, 36(7): 1558-1568. |
| Zeng HX, Qu XH. Effect of low-temperature stress on proline metabolism and ascorbic acid-glutathione cycle during germination of three Pueraria Lobata germplasm lines [J]. Acta Agric Zhejiangensis, 2024, 36(7): 1558-1568. | |
| [4] | Zhao XT, Ma K, Li Z, et al. Transcriptome analysis reveals brassinolide signaling pathway control of foxtail millet seedling starch and sucrose metabolism under freezing stress, with implications for growth and development [J]. Int J Mol Sci, 2023, 24(14): 11590. |
| [5] | 刘思彤, 侯宇, 潘家荃, 等. 甘薯对低温胁迫的生理响应及耐寒性评价 [J]. 浙江农业学报, 2025, 37(4): 767-778. |
| Liu ST, Hou Y, Pan JQ, et al. Physiological response of sweetpotato to the low temperature and evaluation of cold tolerance [J]. Acta Agric Zhejiangensis, 2025, 37(4): 767-778. | |
| [6] | 孙佳平, 张福顺, 邳植, 等. 低温胁迫对甜菜抗氧化系统的影响 [J]. 中国农学通报, 2022, 38(12): 26-32. |
| Sun JP, Zhang FS, Pi Z, et al. Effect of low temperature stress on the antioxidant system of sugar beet [J]. Chin Agric Sci Bull, 2022, 38(12): 26-32. | |
| [7] | Waadt R, Seller CA, Hsu PK, et al. Plant hormone regulation of abiotic stress responses [J]. Nat Rev Mol Cell Biol, 2022, 23(10): 680-694. |
| [8] | Li CX, Pan YN, Cui J, et al. Mechanism of ABA in plants exposed to cold stress [J]. Agronomy, 2025, 15(2): 403. |
| [9] | Li WY, Lou X, Wang ZJ, et al. Unlocking ABA’s role in rice cold tolerance: insights from Zhonghua 11 and Kasalath [J]. Theor Appl Genet, 2025, 138(1): 16. |
| [10] | Luo ZY, Zhou ZC, Li YY, et al. Transcriptome-based gene regulatory network analyses of differential cold tolerance of two tobacco cultivars [J]. BMC Plant Biol, 2022, 22(1): 369. |
| [11] | Gao Y, Qiao Q, Liu ZQ, et al. Analysis of transcriptomic and metabolomic differences revealed the mechanism underlying the tobacco response to low-temperature [J]. Environ Exp Bot, 2024, 217: 105576. |
| [12] | 李雪君, 孙计平, 孙焕, 等. 烤烟新品种豫浓香201的选育及特征特性 [J]. 中国烟草科学, 2024, 45(4): 1-6. |
| Li XJ, Sun JP, Sun H, et al. Breeding and characteristics of a new flue-cured tobacco variety Yunongxiang201 [J]. Chin Tob Sci, 2024, 45(4): 1-6. | |
| [13] | Xu WZ, Liu QZ, Wang YH, et al. Increasing phosphorus application level alleviated adverse effects of low-temperature stress on antioxidant metabolism and carbohydrate metabolism in tobacco seedlings [J]. Agronomy, 2024, 14(12): 2902. |
| [14] | 孙计平, 王亚乐, 李雪君, 等. 过表达NtH202烟草叶片响应烟蚜侵袭转录组分析 [J]. 种子, 2024, 43(6): 44-54. |
| Sun JP, Wang YL, Li XJ, et al. Transcriptome analysis of overexpressing NtH202 Nicotiana tabacum leaves in response to tobacco aphid invasion [J]. Seed, 2024, 43(6): 44-54. | |
| [15] | Wang Y, Wang J, Sarwar R, et al. Research progress on the physiological response and molecular mechanism of cold response in plants [J]. Front Plant Sci, 2024, 15: 1334913. |
| [16] | Dong SY, Beckles DM. Dynamic changes in the starch-sugar interconversion within plant source and sink tissues promote a better abiotic stress response [J]. J Plant Physiol, 2019, 234/235: 80-93. |
| [17] | Cui P, Li YX, Cui CK, et al. Proteomic and metabolic profile analysis of low-temperature storage responses in Ipomoea batata Lam. tuberous roots [J]. BMC Plant Biol, 2020, 20(1): 435. |
| [18] | Liang GP, Wang H, Gou HM, et al. Overexpression of VaBAM3 from Vitis amurensis enhances seedling cold tolerance by promoting soluble sugar accumulation and reactive oxygen scavenging [J]. Plant Cell Rep, 2024, 43(6): 151. |
| [19] | 杜姣林, 蔺新兰, 马豫皖, 等. 植物海藻糖-6-磷酸合成酶基因研究进展 [J]. 植物科学学报, 2023, 41(3): 411-420. |
| Du JL, Lin XL, Ma YW, et al. Research progress in plant Trehalose-6-phosphate synthase genes [J]. Plant Sci J, 2023, 41(3): 411-420. | |
| [20] | 丁杨林. 蛋白激酶OST1调控拟南芥响应低温胁迫的分子机制 [D]. 北京: 中国农业大学, 2015. |
| Ding YL. Mechanisms of cold stress responses regulated by the protein kinas OST1in Arabidopsis [D]. Beijing: China Agricultural University, 2015. | |
| [21] | Ding YL, Shi YT, Yang SH. Regulatory networks underlying plant responses and adaptation to cold stress [J]. Annu Rev Genet, 2024, 58: 43-65. |
| [22] | Wang X, Li ZY, Shi YT, et al. Strigolactones promote plant freezing tolerance by releasing the WRKY41-mediated inhibition of CBF/DREB1 expression [J]. EMBO J, 2023, 42(19): e112999. |
| [23] | Freidinger AG, Woodward LA, Bùi JT, et al. Cycling DOF factor mediated seasonal regulation of sexual reproduction and cold response is not conserved in Physcomitrium patens [J]. Plant Direct, 2024, 8(11): e70020. |
| [24] | Zhao H, Xu D, Tian T, et al. Molecular and functional dissection of EARLY-FLOWERING 3 (ELF3) and ELF4 in Arabidopsis [J]. Plant Sci, 2021, 303: 110786. |
| [25] | Amara U, Hu JZ, Cai J, et al. FLK is an mRNA m6A reader that regulates floral transition by modulating the stability and splicing of FLC in Arabidopsis [J]. Mol Plant, 2023, 16(5): 919-929. |
| [26] | Li YP, Shi YT, Li MZ, et al. The CRY2-COP1-HY5-BBX7/8 module regulates blue light-dependent cold acclimation in Arabidopsis [J]. Plant Cell, 2021, 33(11): 3555-3573. |
| [27] | Liu XM, Wei JT, Li SJ, et al. MdHY5 positively regulates cold tolerance in apple by integrating the auxin and abscisic acid pathways [J]. New Phytol, 2025, 246(5): 2155-2173. |
| [28] | Li X, Liu CC, Zhao ZW, et al. COR27 and COR28 are novel regulators of the COP1-HY5 regulatory hub and photomorphogenesis in Arabidopsis [J]. Plant Cell, 2020, 32(10): 3139-3154. |
| [29] | Wang GH, Wang JJ, Yin MR, et al. CmNLP7 interacts with CmPP6 to suppress flowering time in Chrysanthemum [J]. Hortic Plant J, 2025, 11(2): 865-876. |
| [30] | Schomburg FM, Patton DA, Meinke DW, et al. FPA a gene involved in floral induction in Arabidopsis, encodes a protein containing RNA-recognition motifs [J]. Plant Cell, 2001, 13(6): 1427-1436. |
| [1] | 刘青媛, 吴洪启, 陈秀娥, 陈剑, 姜远泽, 何燕子, 喻奇伟, 刘仁祥. 转录因子NtMYB96a调控烟草耐旱性的功能研究[J]. 生物技术通报, 2026, 42(4): 239-250. |
| [2] | 刘梦茹, 夏琳, 刘瑞霞, 闫新可, 杨军, 张菁华, 武明珠. 烟草多酚氧化酶NtPPO1-2基因克隆及功能分析[J]. 生物技术通报, 2026, 42(2): 218-227. |
| [3] | 张驰昊, 刘晋囡, 董家乐, 晁跃辉. 紫花苜蓿酵母表达文库的构建及候选耐盐基因的筛选与鉴定[J]. 生物技术通报, 2026, 42(2): 239-249. |
| [4] | 杨丹, 靳雅荣, 毛春力, 王碧娴, 张雅宁, 杨智怡, 周芷瑶, 杨锐鸣, 范恒睿, 黄琳凯, 严海东. 象草C2H2基因家族鉴定及表达分析[J]. 生物技术通报, 2026, 42(1): 251-261. |
| [5] | 张驰昊, 刘晋囡, 晁跃辉. 蒺藜苜蓿bZIP转录因子MtbZIP29的克隆及功能分析[J]. 生物技术通报, 2026, 42(1): 241-250. |
| [6] | 翟莹, 计俊杰, 陈炯辛, 于海伟, 李珊珊, 赵艳, 马天意. 异源过表达大豆GmNF-YB24提高转基因烟草抗旱性[J]. 生物技术通报, 2025, 41(8): 137-145. |
| [7] | 黄旭升, 周雅莉, 柴旭东, 闻婧, 王计平, 贾小云, 李润植. 紫苏质体型PfLPAT1B基因的克隆及其在油脂合成中的功能分析[J]. 生物技术通报, 2025, 41(7): 226-236. |
| [8] | 林佳怡, 陈强, 张磊, 刘宏鑫, 郑晓明, 逄洪波. 褪黑素在植物低温胁迫中的研究进展[J]. 生物技术通报, 2025, 41(7): 37-48. |
| [9] | 李新妮, 李俊怡, 马雪华, 何卫, 李佳丽, 于佳, 曹晓宁, 乔治军, 刘思辰. 谷子果胶甲酯酶抑制子PMEI基因家族鉴定及其对非生物胁迫的响应分析[J]. 生物技术通报, 2025, 41(7): 150-163. |
| [10] | 张越, 毕钰, 慕雪男, 郑子薇, 王志刚, 徐伟慧. 小麦赤霉病拮抗菌JB7的生防特性[J]. 生物技术通报, 2025, 41(7): 261-271. |
| [11] | 董栩焜, 车永梅, 王明硕, 罗政刚, 管恩森, 赵方贵, 叶青, 刘新. 纳米硅和蜡样芽胞杆菌SS1共处理对烟草生长的影响[J]. 生物技术通报, 2025, 41(7): 292-298. |
| [12] | 何卫, 李俊怡, 李新妮, 马雪华, 邢媛, 曹晓宁, 乔治军, 刘思辰. 谷子泛素连接酶U-box E3基因家族的鉴定及响应非生物胁迫分析[J]. 生物技术通报, 2025, 41(5): 104-118. |
| [13] | 卢勇杰, 夏海乾, 李永铃, 张文建, 余婧, 赵会纳, 王兵, 许本波, 雷波. 烟草AP2/ERF转录因子NtESR2的克隆及功能分析[J]. 生物技术通报, 2025, 41(4): 266-277. |
| [14] | 季盈彤, 高嘉宁, 钱孟英, 潘宁, 张筠, 崔红, 闫筱筱. NtMYC2调控烟草表皮毛发育的功能研究[J]. 生物技术通报, 2025, 41(4): 278-288. |
| [15] | 赵春夺, 李玉娥, 刘友杰, 王新航, 赵伟, 黄永成, 李虎林, 姬文秀. 轮作与连作对烟草根际土壤养分、酶活性及微生物群落结构的影响[J]. 生物技术通报, 2025, 41(4): 312-322. |
| 阅读次数 | ||||||
|
全文 |
|
|||||
|
摘要 |
|
|||||